HOME   LIST
‹–   –›

Flux Rope in 2023

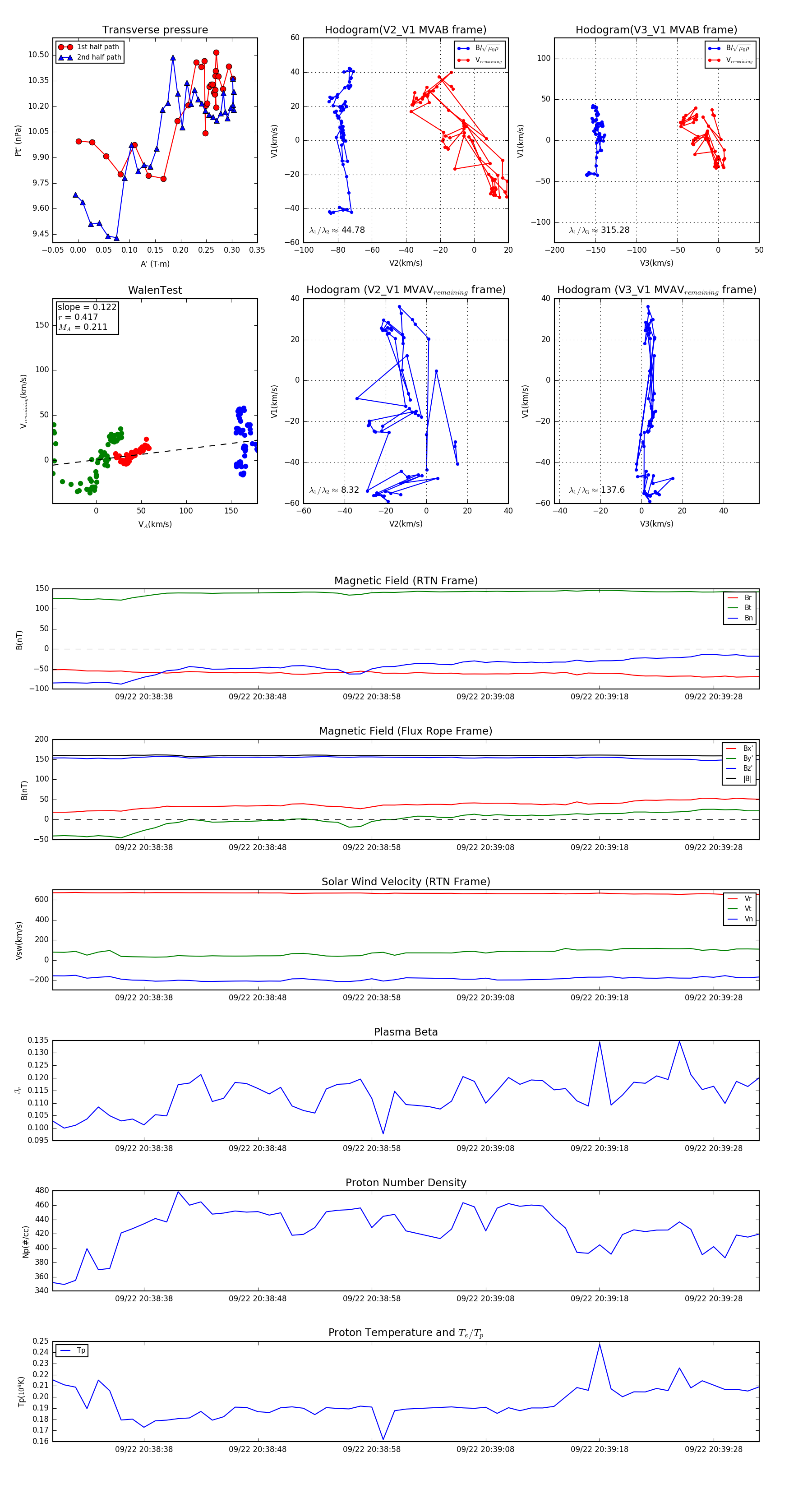
Flux Rope Event 2023-09-22 20:38:30 ~ 2023-09-22 20:39:32 (63 seconds)


plot