HOME   LIST
‹–   –›

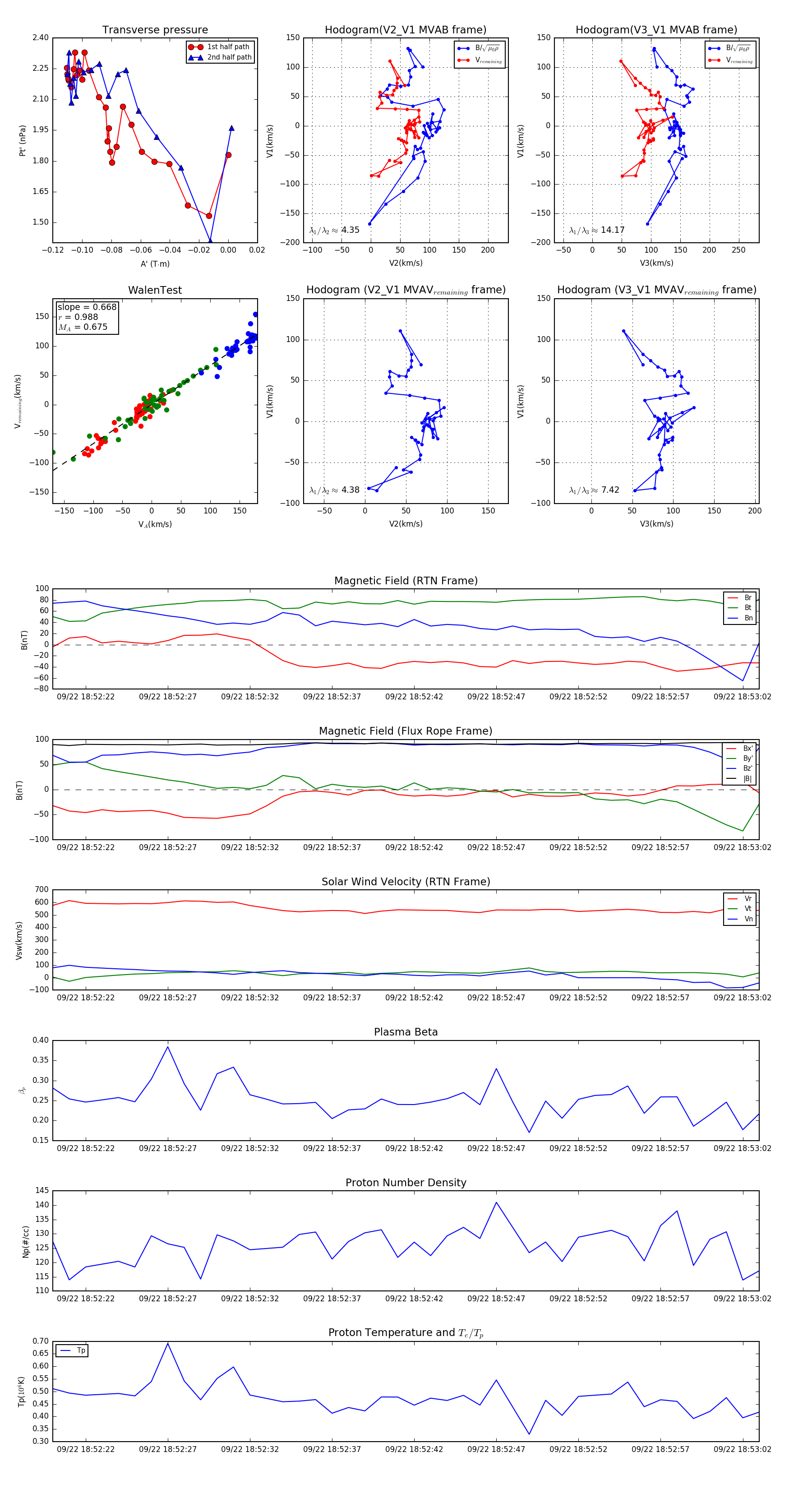
Flux Rope in 2023

Flux Rope Event 2023-09-22 18:52:20 ~ 2023-09-22 18:53:03 (44 seconds)


plot