HOME   LIST
‹–   –›

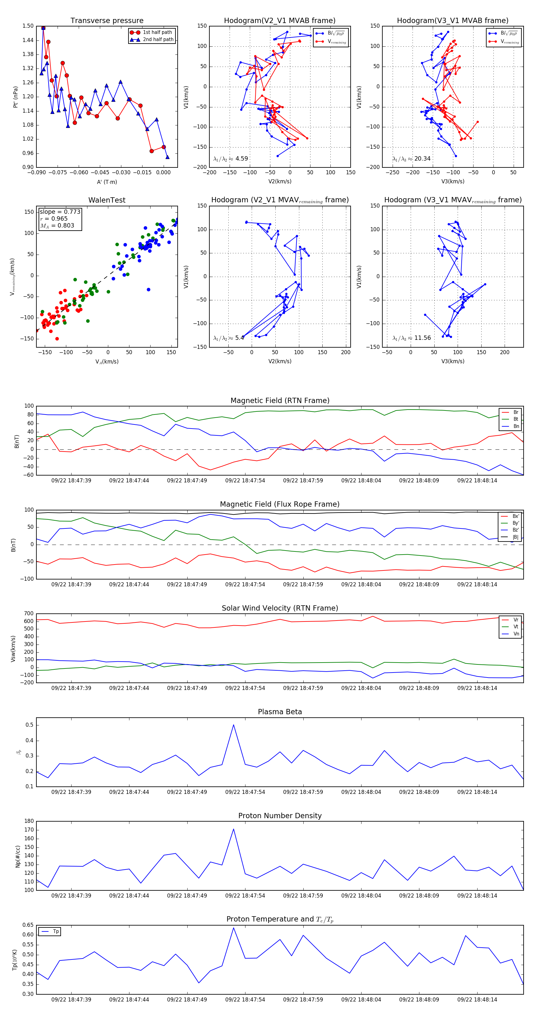
Flux Rope in 2023

Flux Rope Event 2023-09-22 18:47:36 ~ 2023-09-22 18:48:18 (43 seconds)


plot