HOME   LIST
‹–   –›

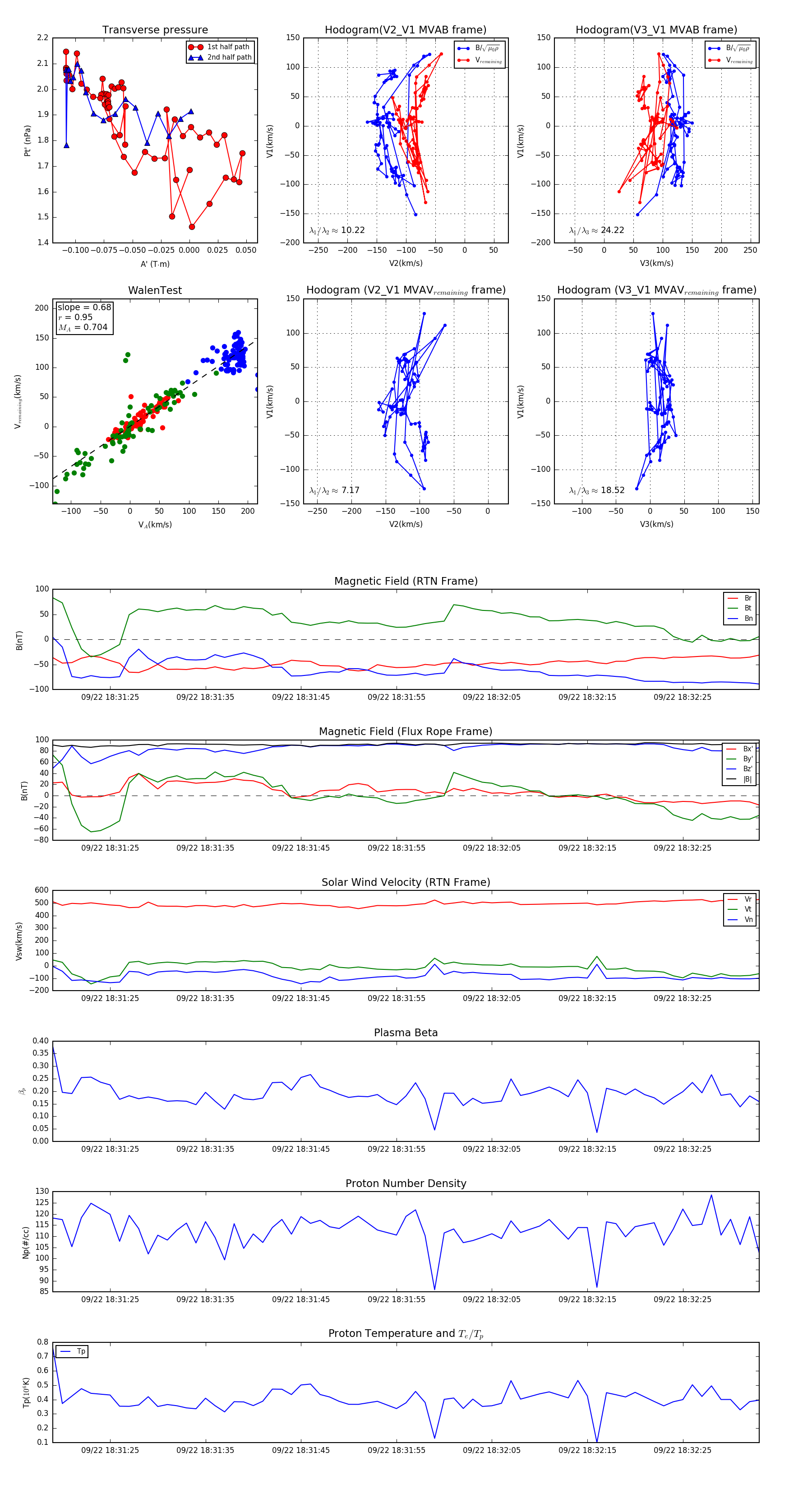
Flux Rope in 2023

Flux Rope Event 2023-09-22 18:31:19 ~ 2023-09-22 18:32:33 (75 seconds)


plot