HOME   LIST
‹–   –›

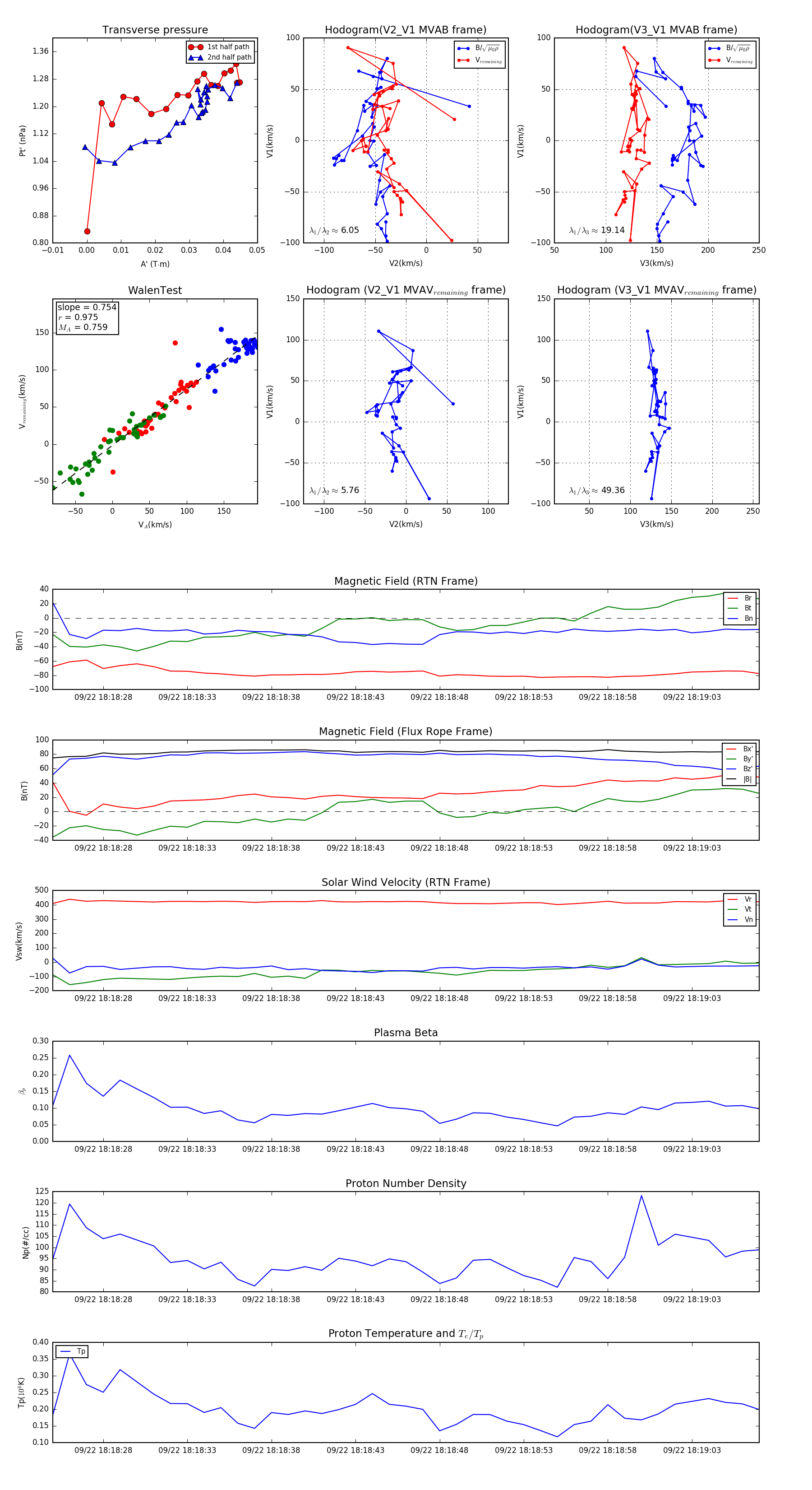
Flux Rope in 2023

Flux Rope Event 2023-09-22 18:18:25 ~ 2023-09-22 18:19:07 (43 seconds)


plot