HOME   LIST
‹–   –›

Flux Rope in 2023

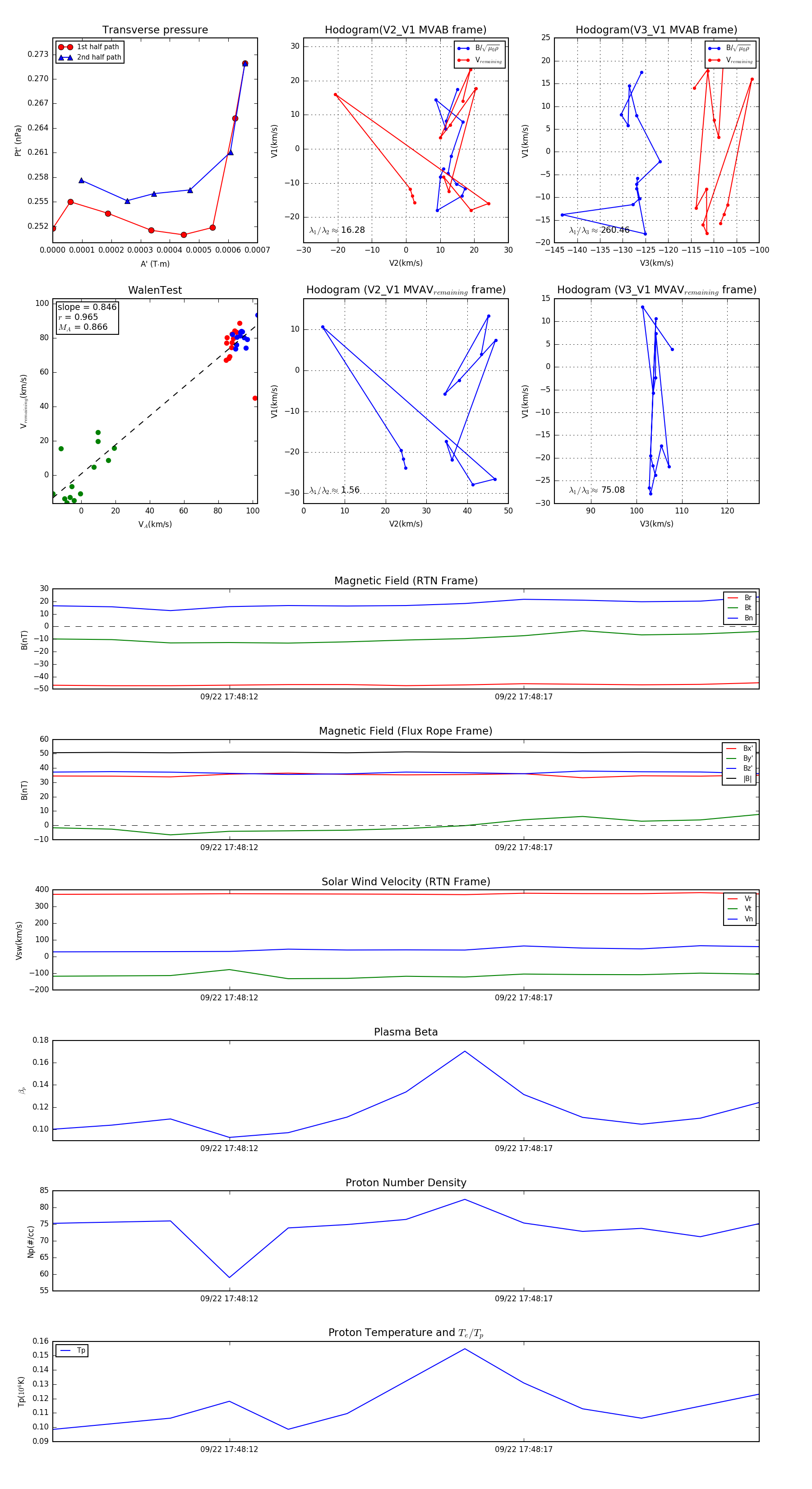
Flux Rope Event 2023-09-22 17:48:09 ~ 2023-09-22 17:48:21 (13 seconds)


plot