HOME   LIST
‹–   –›

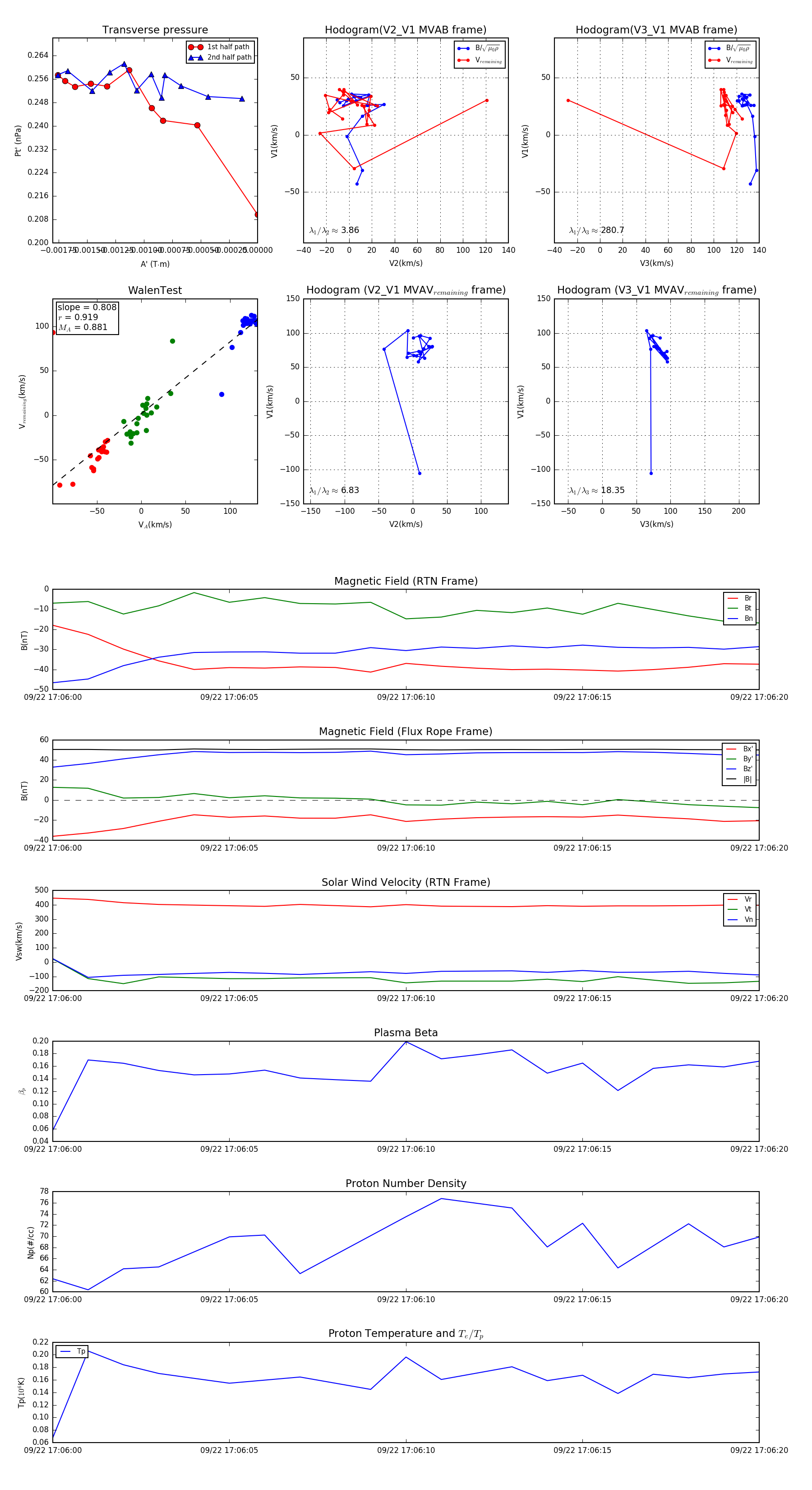
Flux Rope in 2023

Flux Rope Event 2023-09-22 17:06:00 ~ 2023-09-22 17:06:20 (21 seconds)


plot