HOME   LIST
‹–   –›

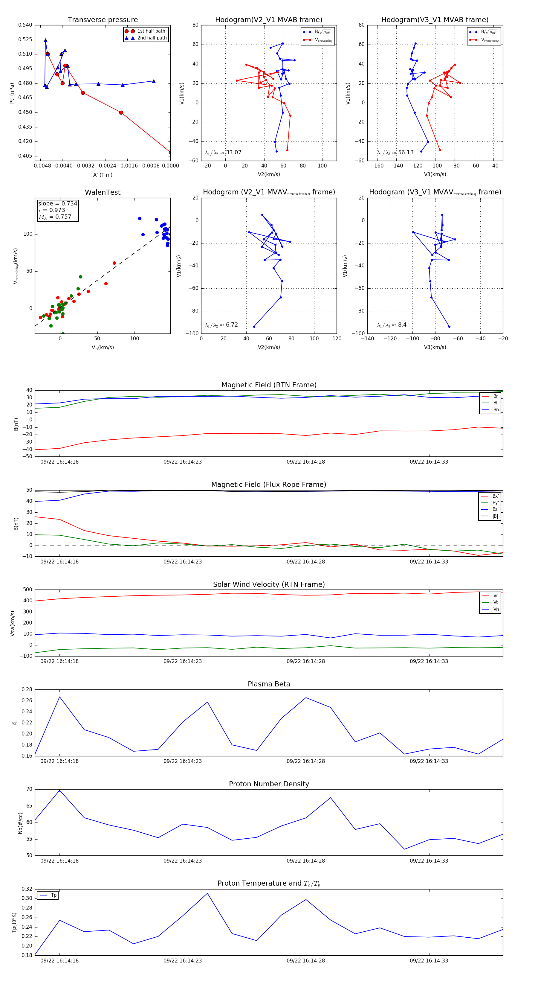
Flux Rope in 2023

Flux Rope Event 2023-09-22 16:14:17 ~ 2023-09-22 16:14:36 (20 seconds)


plot