HOME   LIST
‹–   –›

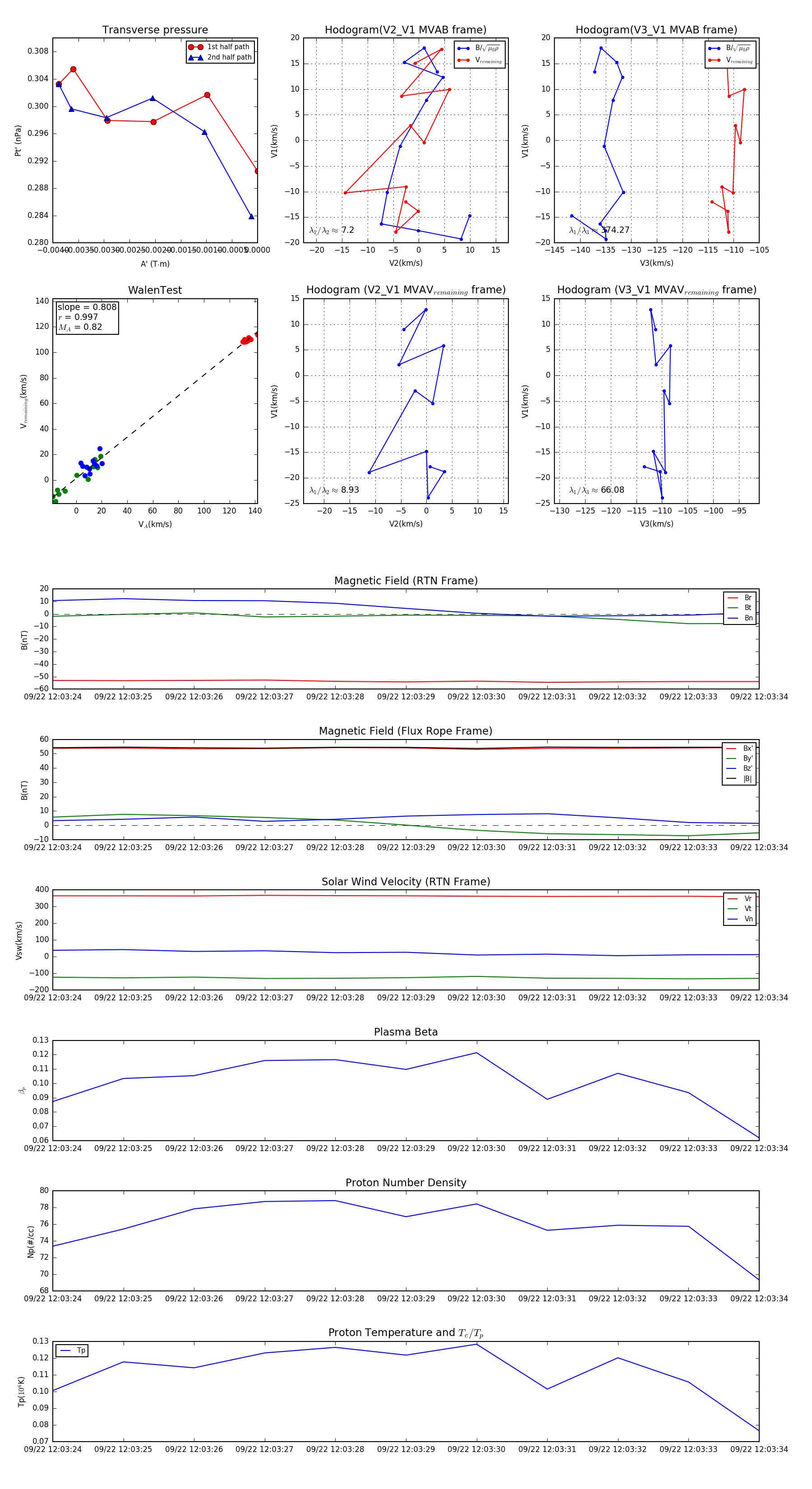
Flux Rope in 2023

Flux Rope Event 2023-09-22 12:03:24 ~ 2023-09-22 12:03:34 (11 seconds)


plot