HOME   LIST
‹–   –›

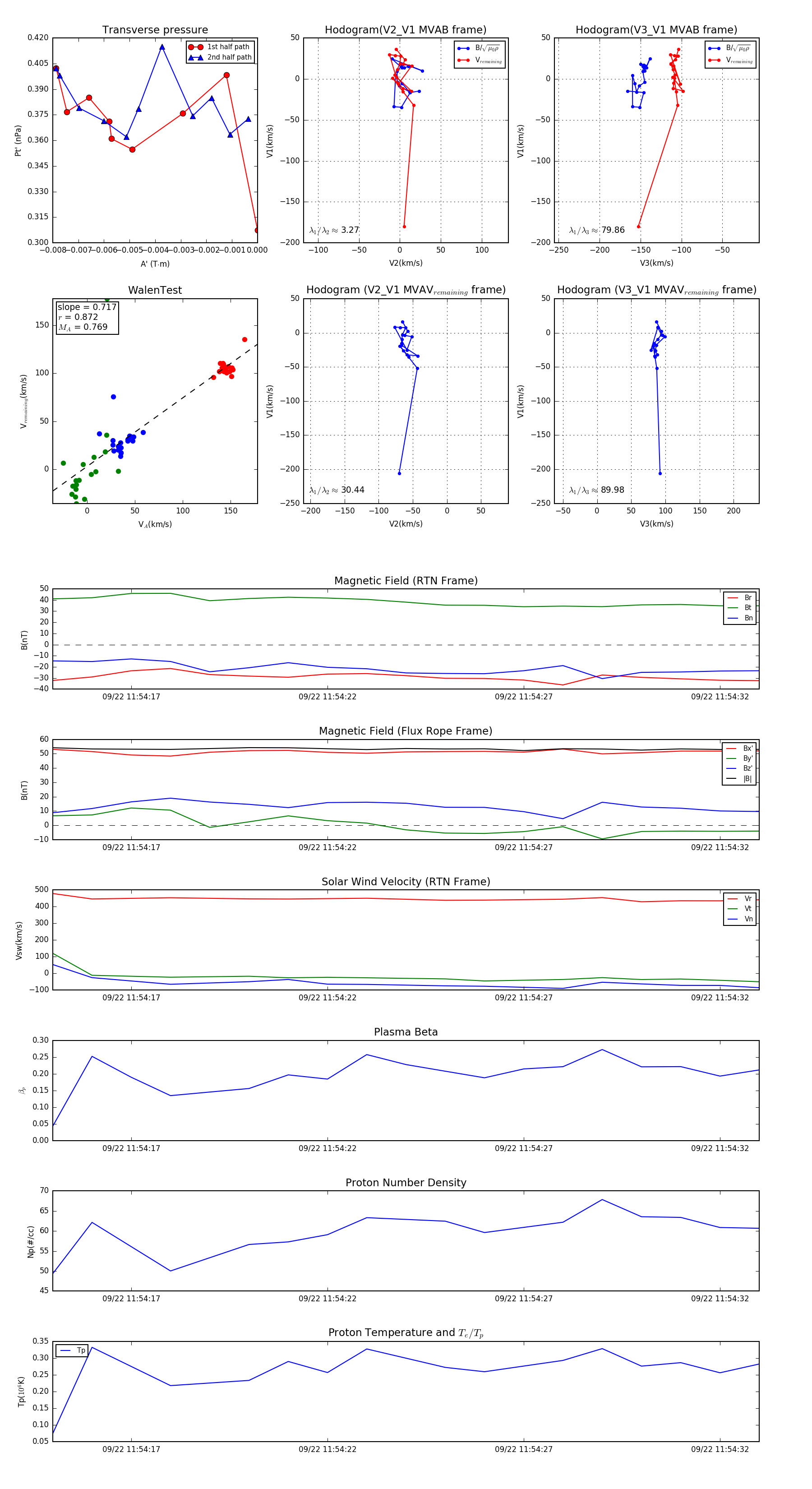
Flux Rope in 2023

Flux Rope Event 2023-09-22 11:54:15 ~ 2023-09-22 11:54:33 (19 seconds)


plot