HOME   LIST
‹–   –›

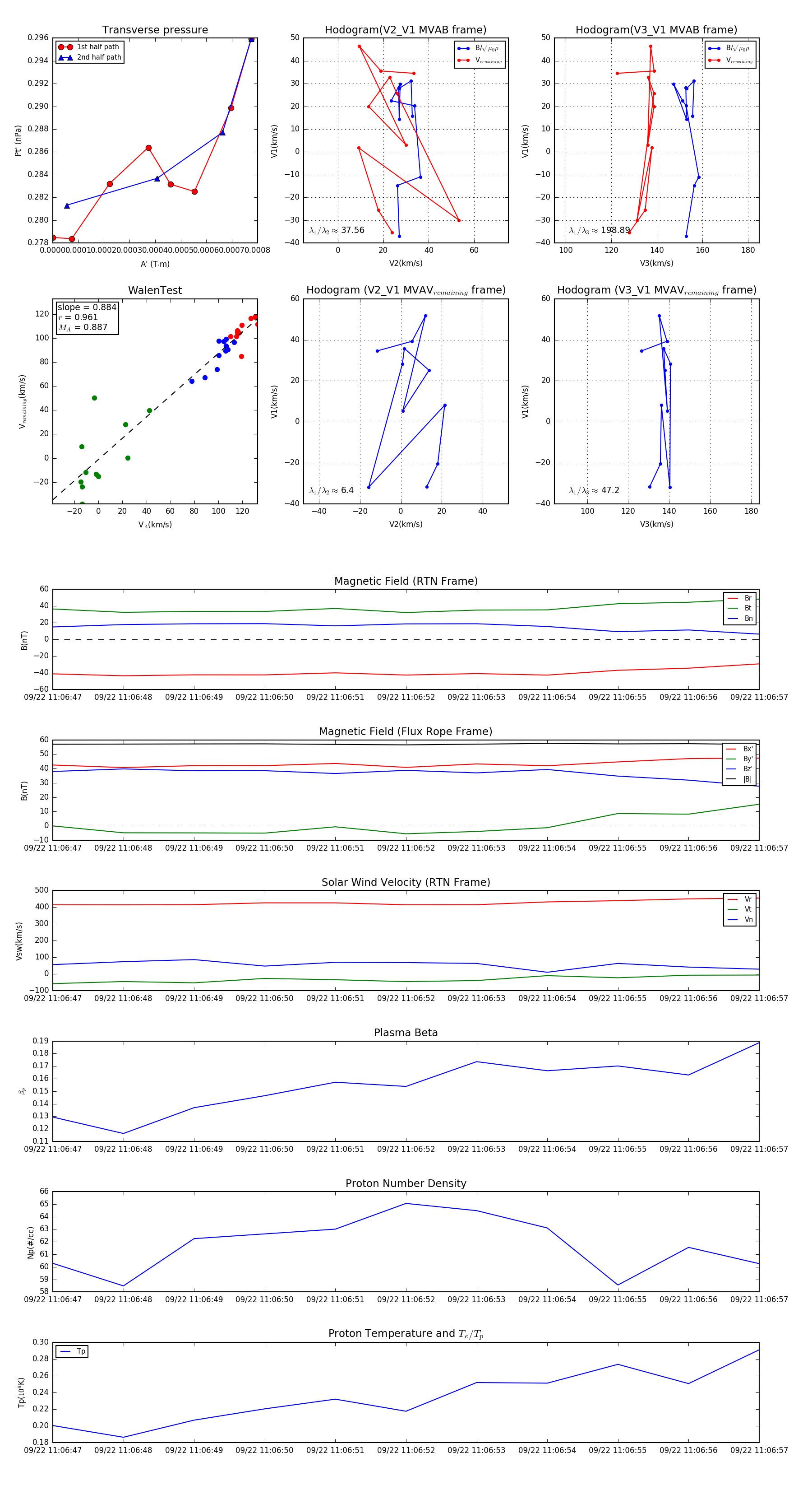
Flux Rope in 2023

Flux Rope Event 2023-09-22 11:06:47 ~ 2023-09-22 11:06:57 (11 seconds)


plot