HOME   LIST
‹–   –›

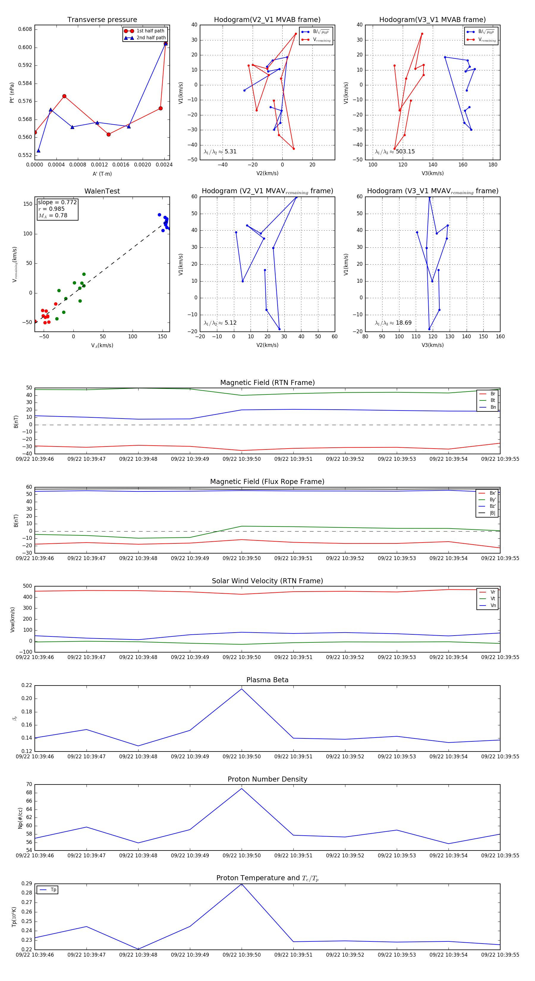
Flux Rope in 2023

Flux Rope Event 2023-09-22 10:39:46 ~ 2023-09-22 10:39:55 (10 seconds)


plot