HOME   LIST
‹–   –›

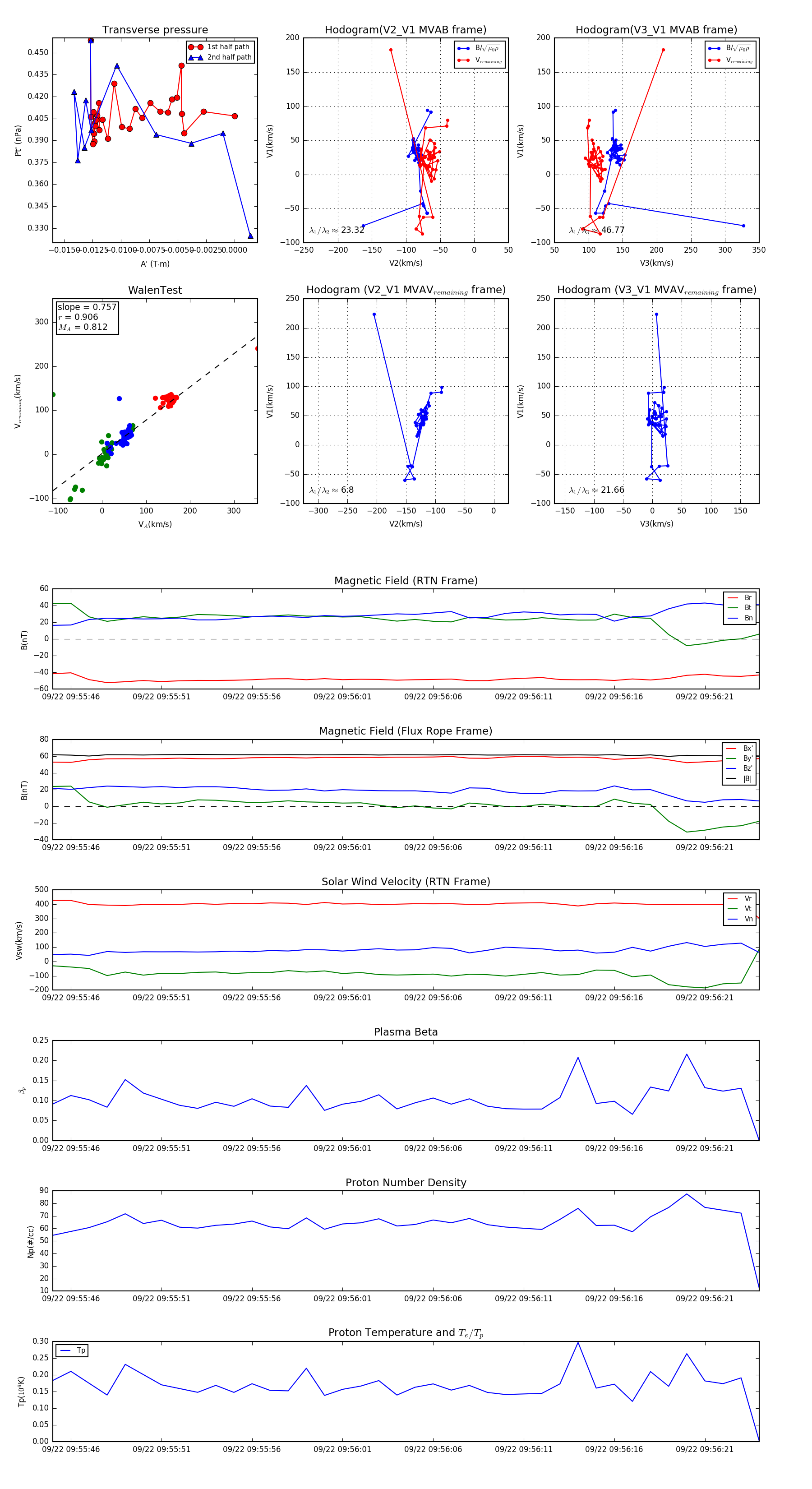
Flux Rope in 2023

Flux Rope Event 2023-09-22 09:55:45 ~ 2023-09-22 09:56:24 (40 seconds)


plot