HOME   LIST
‹–   –›

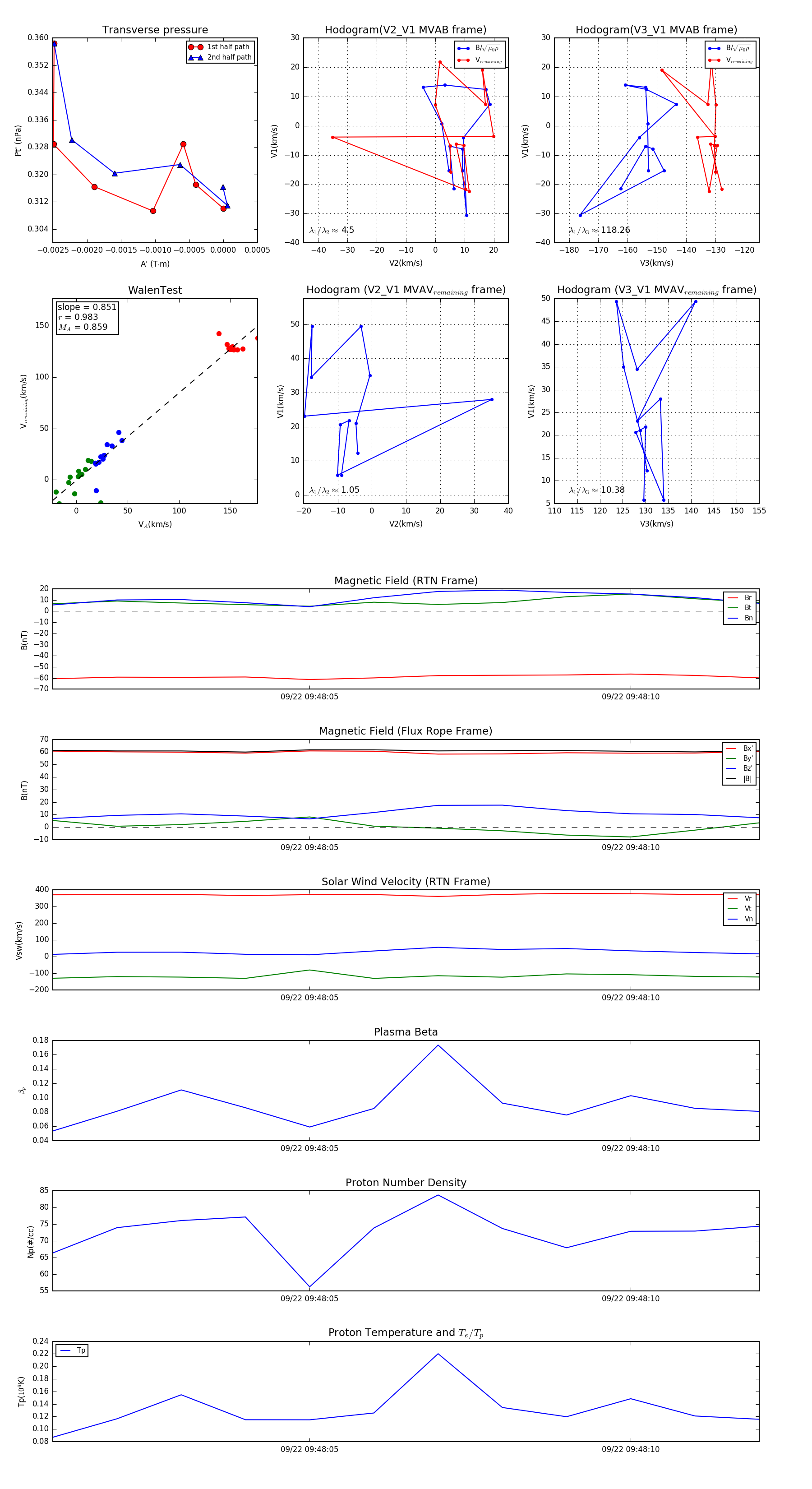
Flux Rope in 2023

Flux Rope Event 2023-09-22 09:48:01 ~ 2023-09-22 09:48:12 (12 seconds)


plot