HOME   LIST
‹–   –›

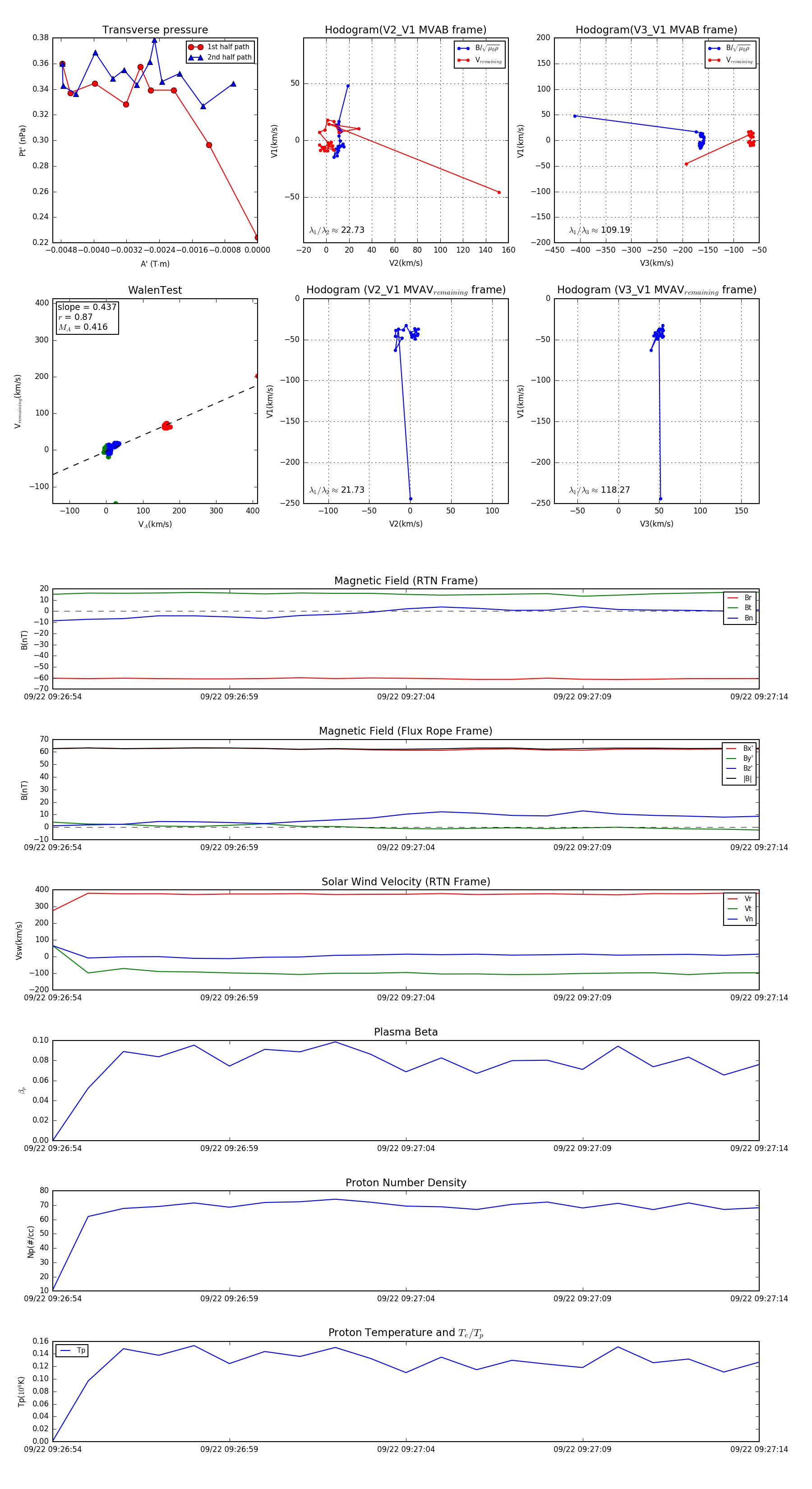
Flux Rope in 2023

Flux Rope Event 2023-09-22 09:26:54 ~ 2023-09-22 09:27:14 (21 seconds)


plot