HOME   LIST
‹–   –›

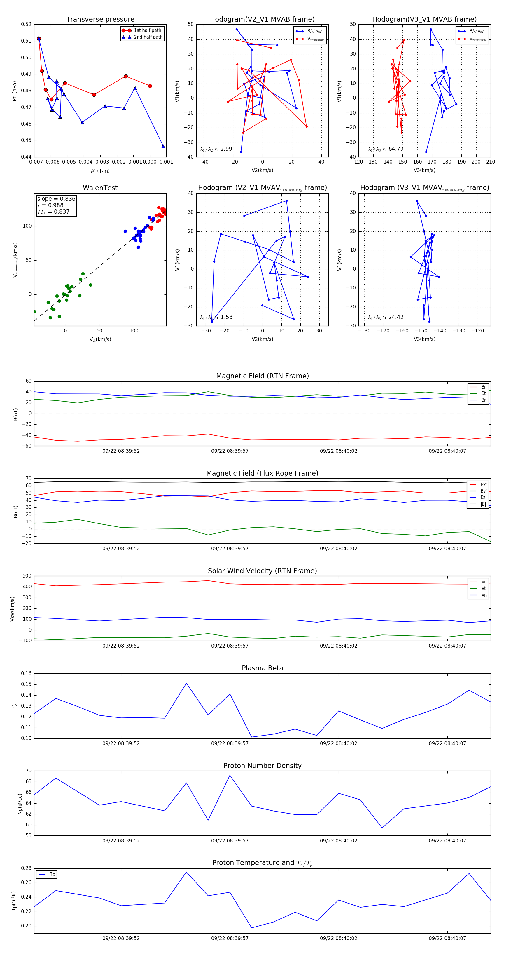
Flux Rope in 2023

Flux Rope Event 2023-09-22 08:39:48 ~ 2023-09-22 08:40:09 (22 seconds)


plot