HOME   LIST
‹–   –›

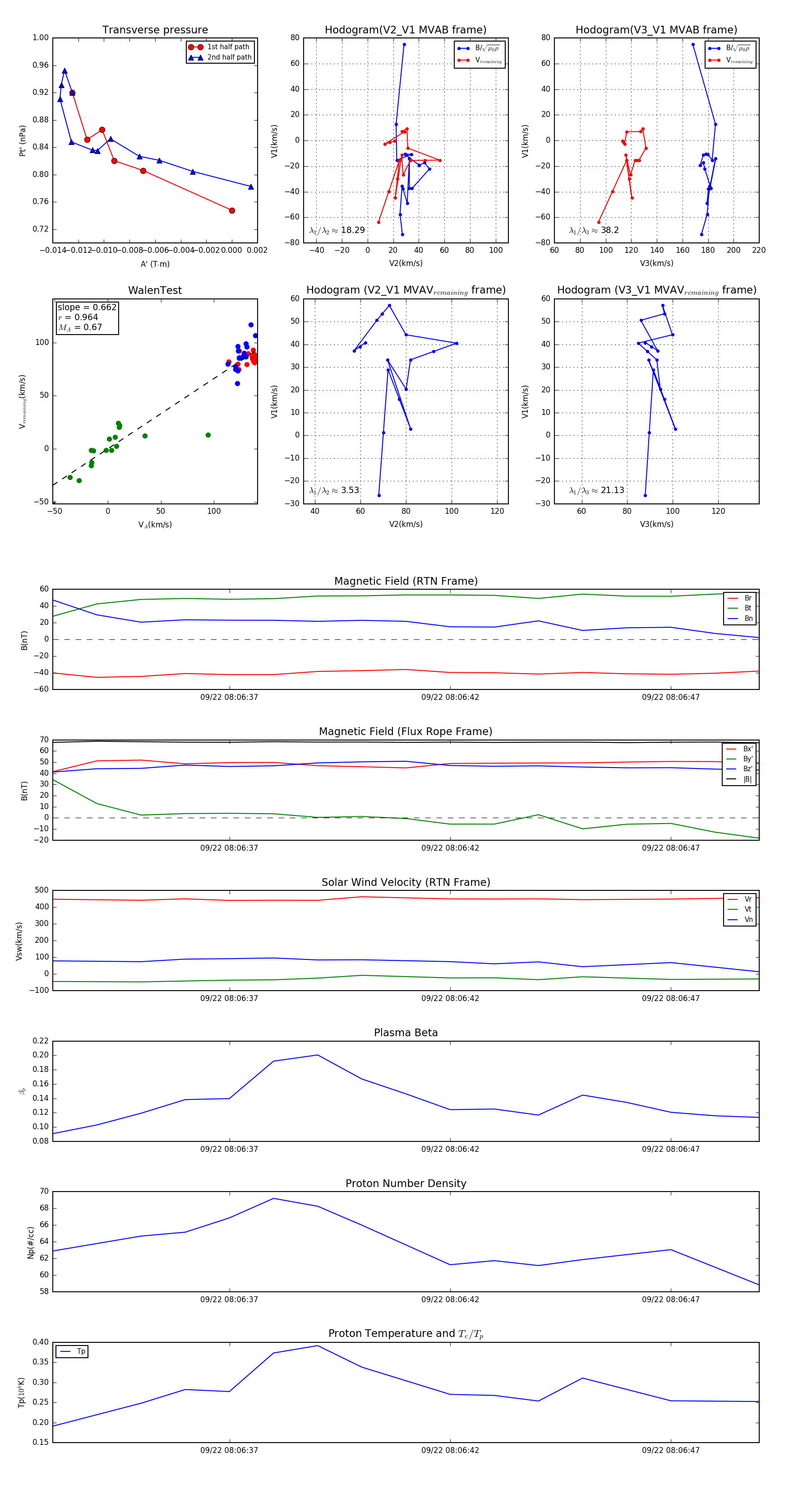
Flux Rope in 2023

Flux Rope Event 2023-09-22 08:06:33 ~ 2023-09-22 08:06:49 (17 seconds)


plot