HOME   LIST
‹–   –›

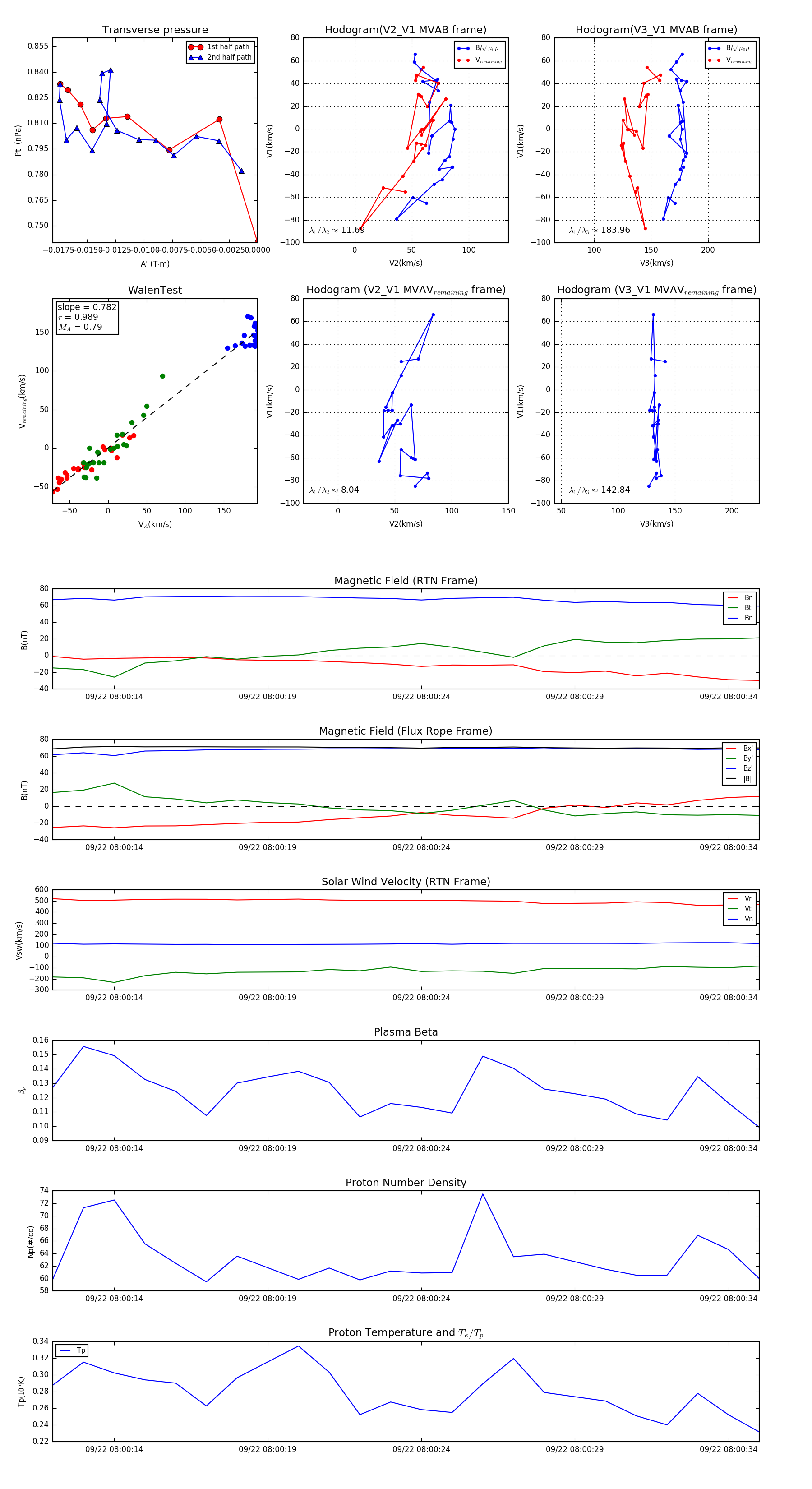
Flux Rope in 2023

Flux Rope Event 2023-09-22 08:00:12 ~ 2023-09-22 08:00:35 (24 seconds)


plot