HOME   LIST
‹–   –›

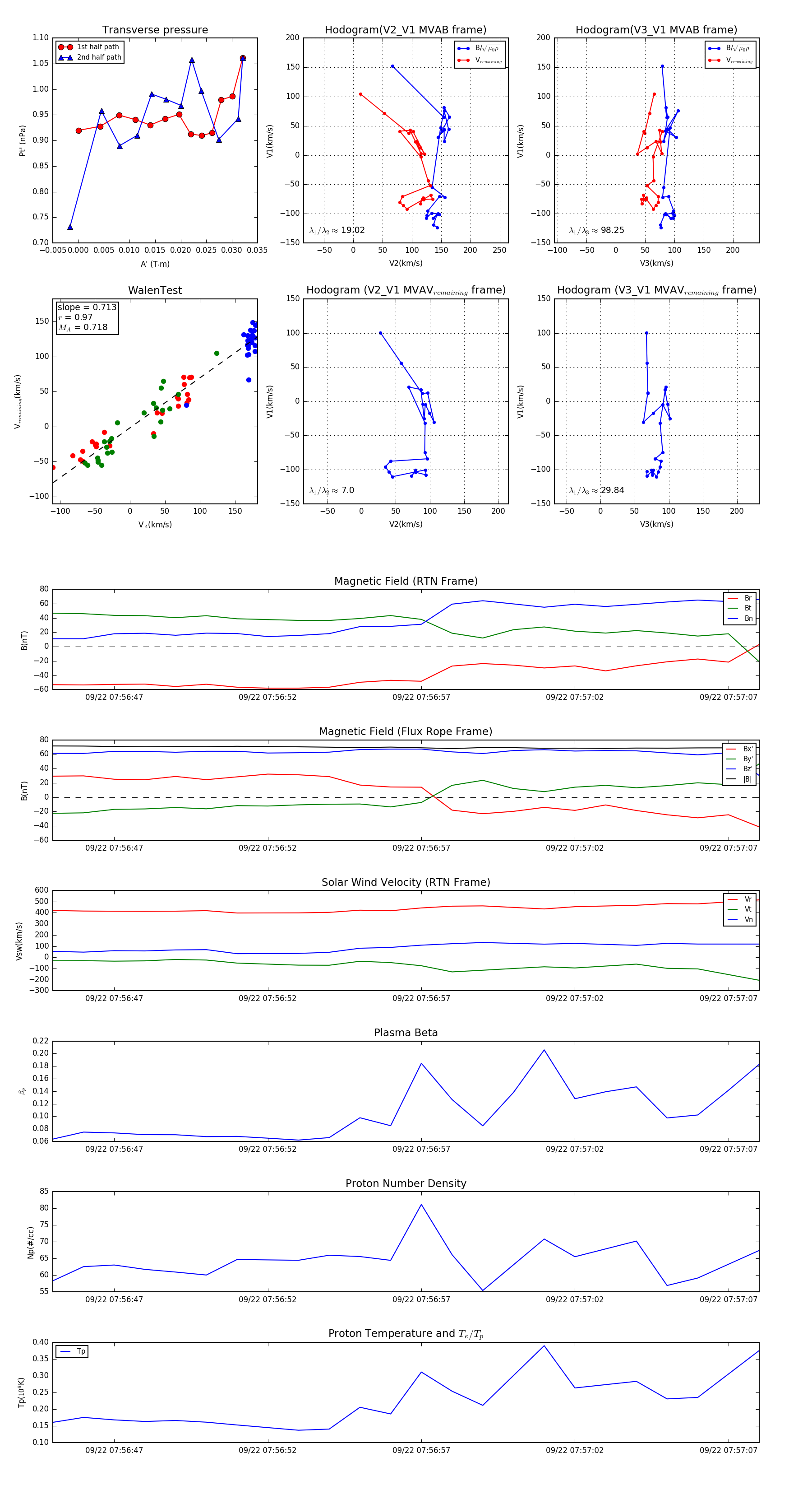
Flux Rope in 2023

Flux Rope Event 2023-09-22 07:56:45 ~ 2023-09-22 07:57:08 (24 seconds)


plot