HOME   LIST
‹–   –›

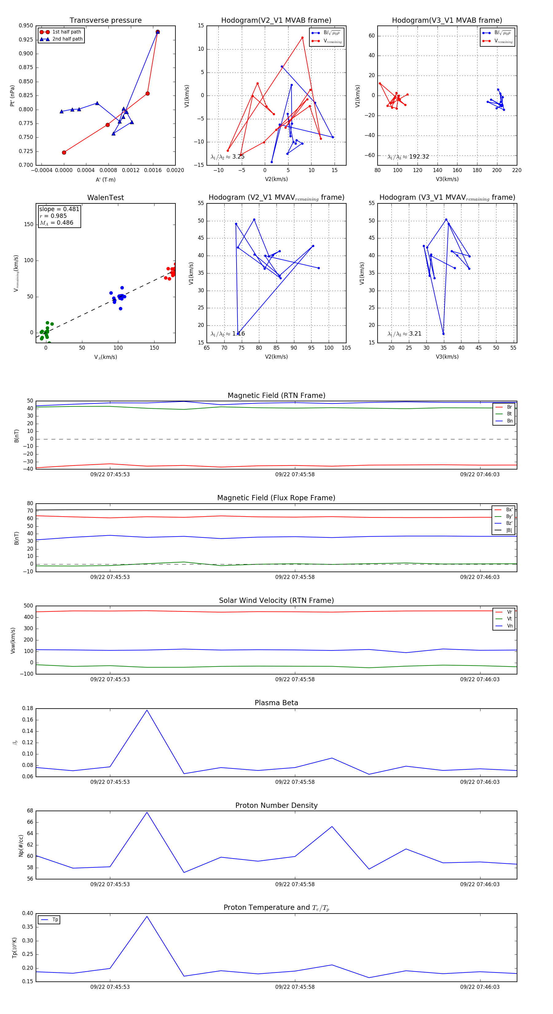
Flux Rope in 2023

Flux Rope Event 2023-09-22 07:45:51 ~ 2023-09-22 07:46:04 (14 seconds)


plot