HOME   LIST
‹–   –›

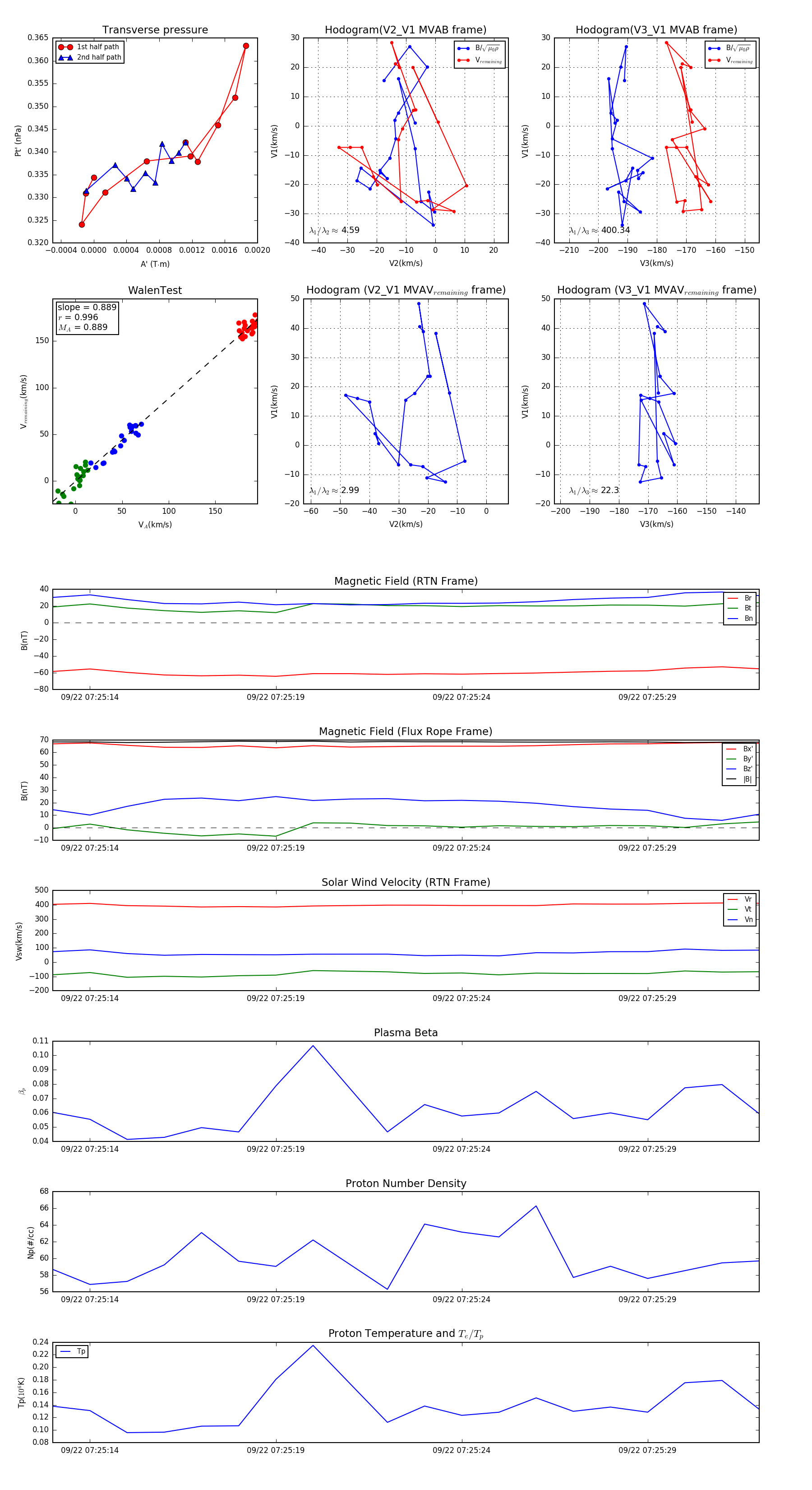
Flux Rope in 2023

Flux Rope Event 2023-09-22 07:25:13 ~ 2023-09-22 07:25:32 (20 seconds)


plot