HOME   LIST
‹–   –›

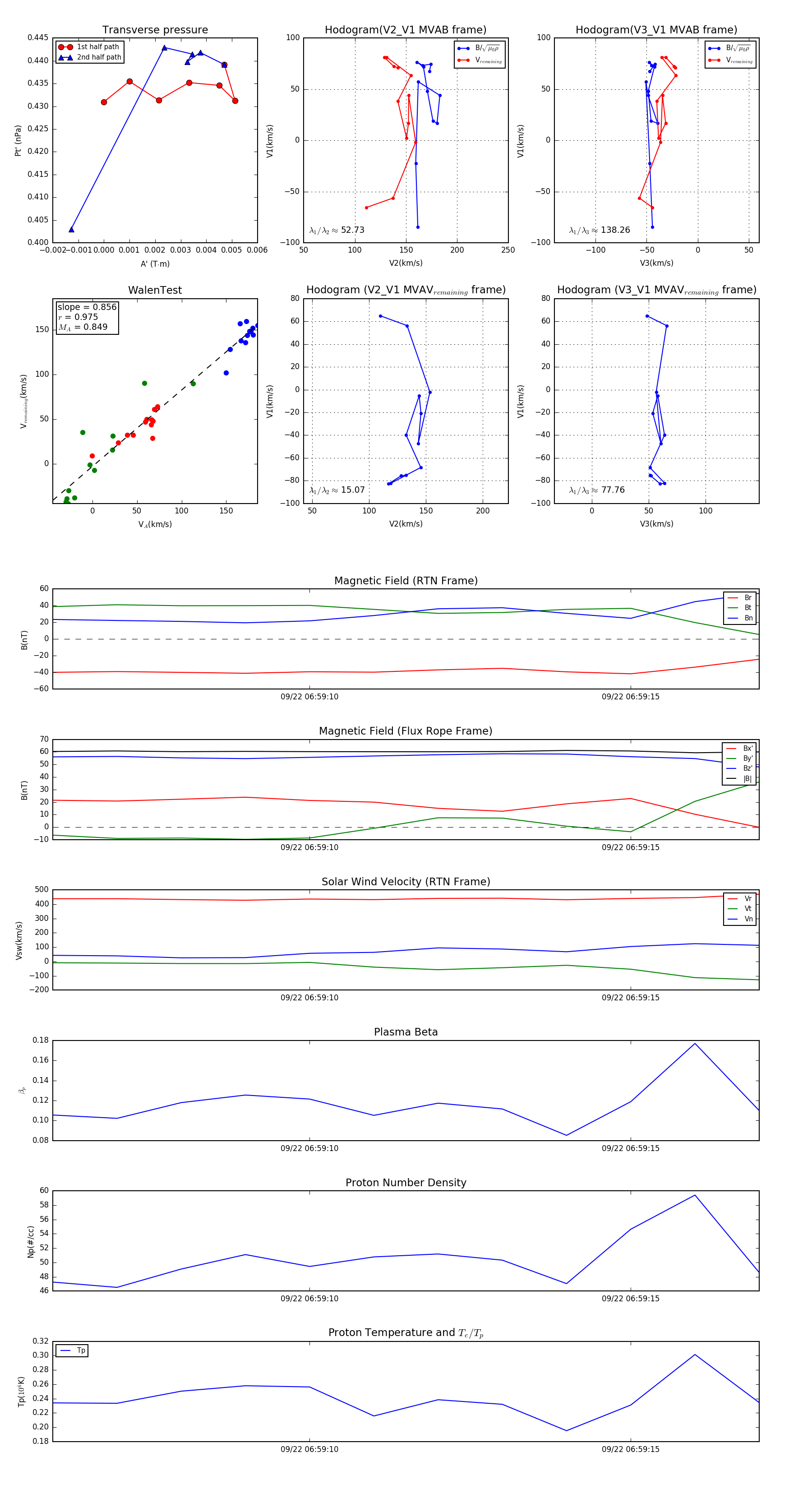
Flux Rope in 2023

Flux Rope Event 2023-09-22 06:59:06 ~ 2023-09-22 06:59:17 (12 seconds)


plot