HOME   LIST
‹–   –›

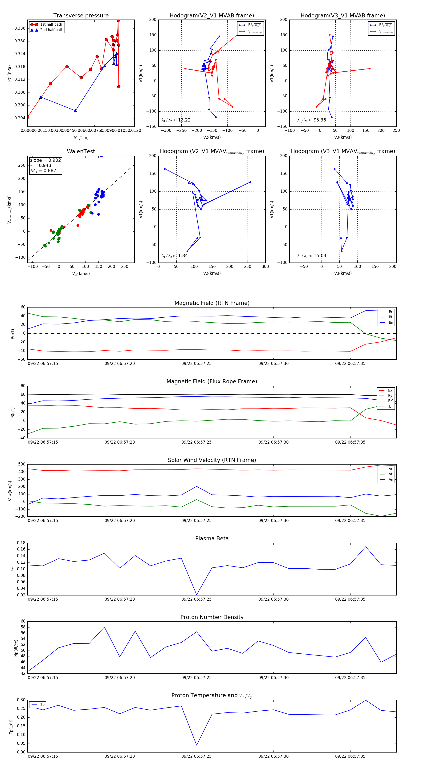
Flux Rope in 2023

Flux Rope Event 2023-09-22 06:57:14 ~ 2023-09-22 06:57:38 (25 seconds)


plot