HOME   LIST
‹–   –›

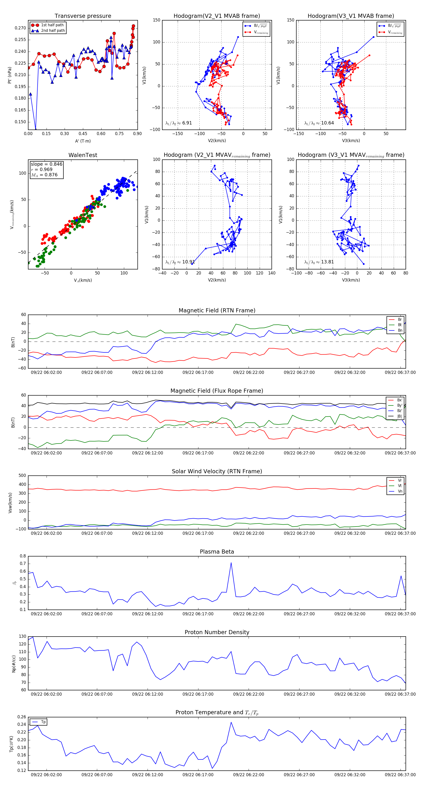
Flux Rope in 2023

Flux Rope Event 2023-09-22 06:00:12 ~ 2023-09-22 06:37:32 (2241 seconds)


plot