HOME   LIST
‹–   –›

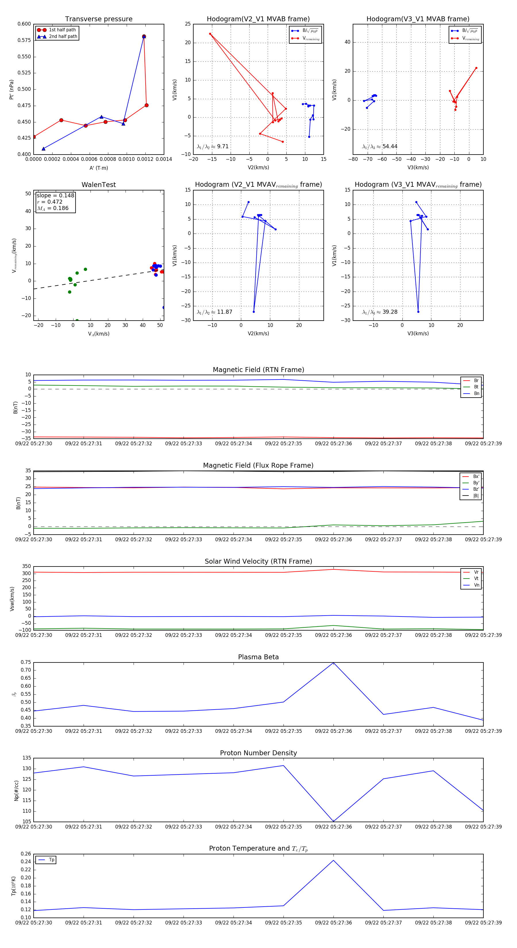
Flux Rope in 2023

Flux Rope Event 2023-09-22 05:27:30 ~ 2023-09-22 05:27:39 (10 seconds)


plot