HOME   LIST
‹–   –›

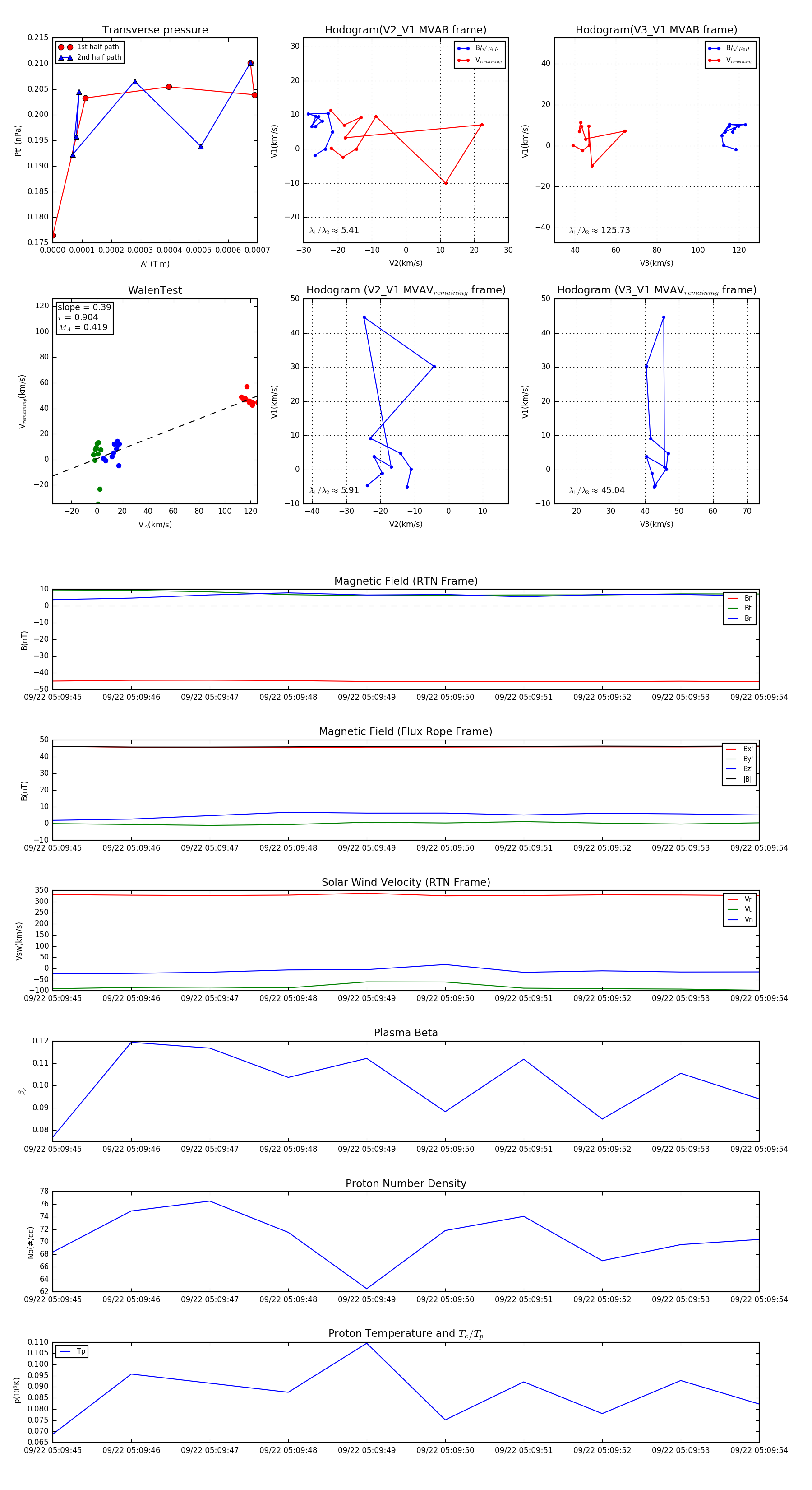
Flux Rope in 2023

Flux Rope Event 2023-09-22 05:09:45 ~ 2023-09-22 05:09:54 (10 seconds)


plot