HOME   LIST
‹–   –›

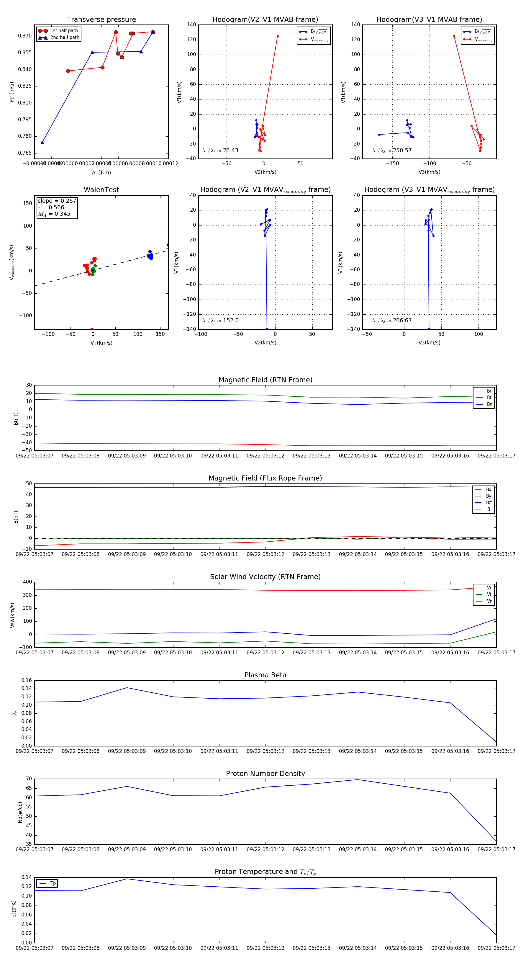
Flux Rope in 2023

Flux Rope Event 2023-09-22 05:03:07 ~ 2023-09-22 05:03:17 (11 seconds)


plot