HOME   LIST
‹–   –›

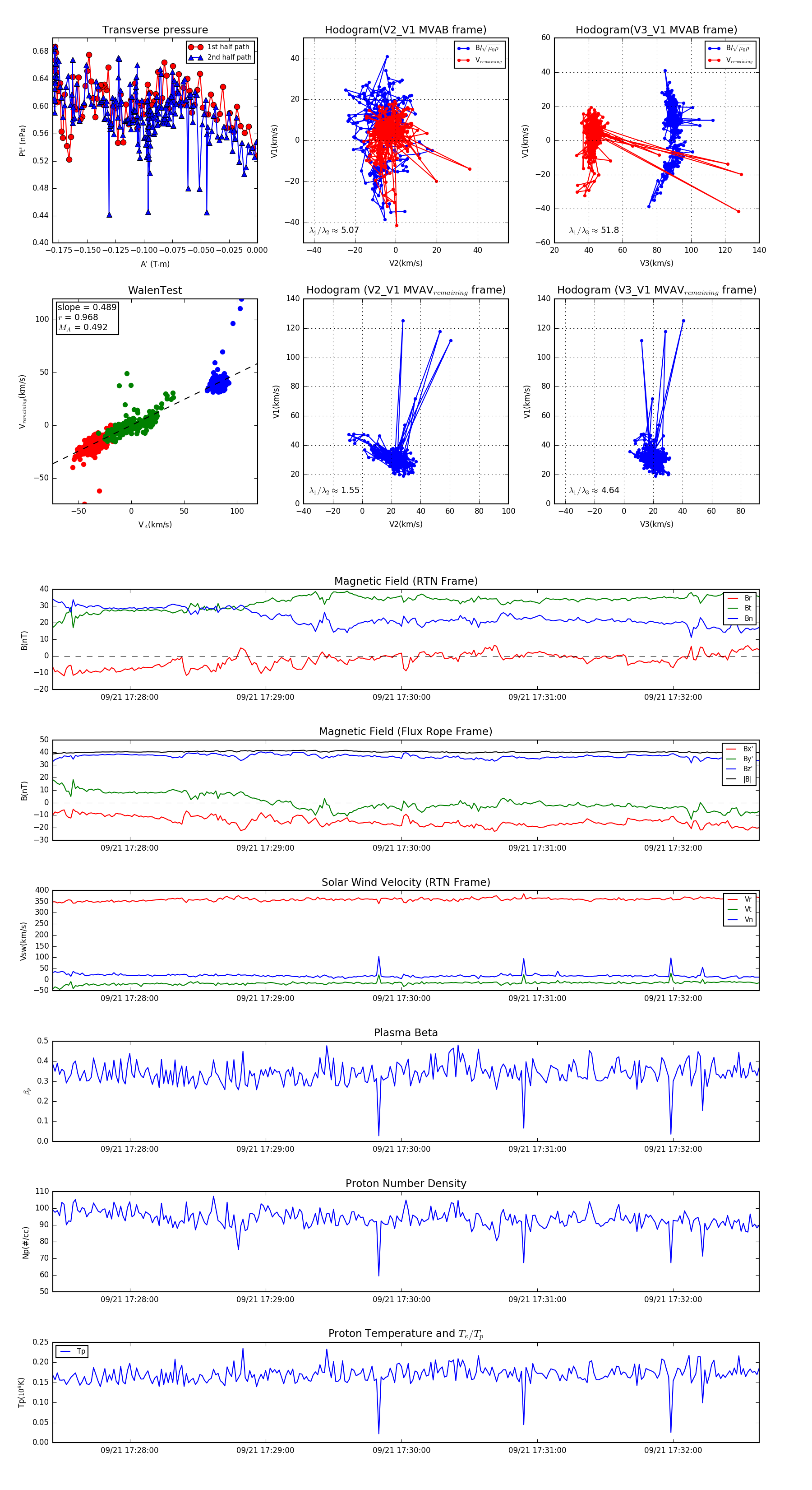
Flux Rope in 2023

Flux Rope Event 2023-09-21 17:27:26 ~ 2023-09-21 17:32:38 (313 seconds)


plot