HOME   LIST
‹–   –›

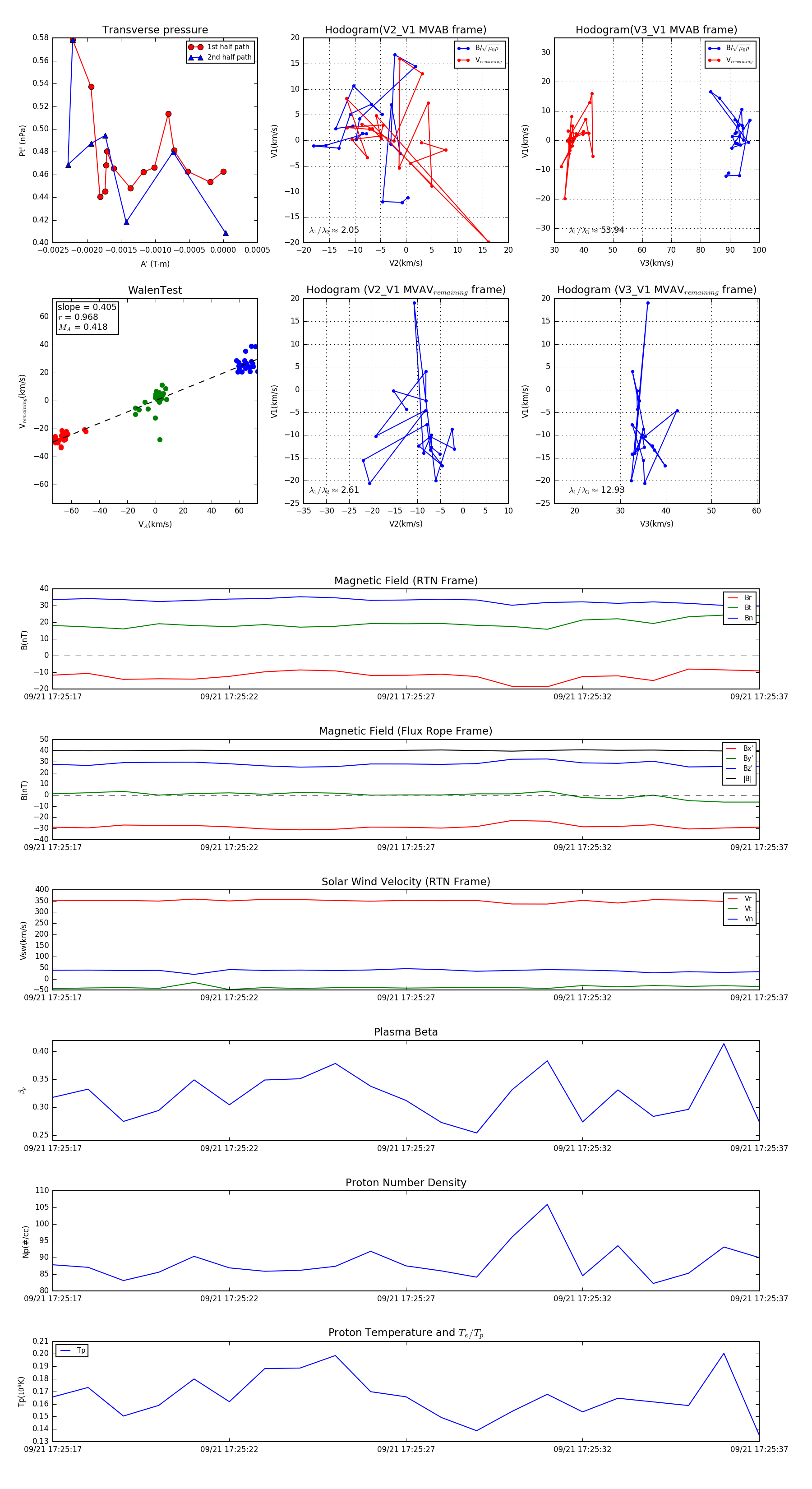
Flux Rope in 2023

Flux Rope Event 2023-09-21 17:25:17 ~ 2023-09-21 17:25:37 (21 seconds)


plot