HOME   LIST
‹–   –›

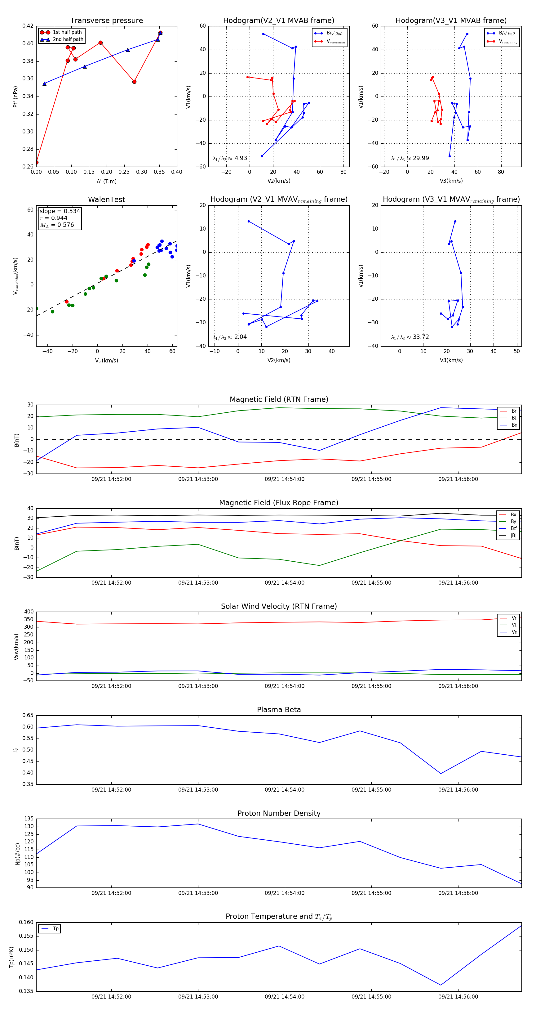
Flux Rope in 2023

Flux Rope Event 2023-09-21 14:51:08 ~ 2023-09-21 14:56:44 (337 seconds)


plot