HOME   LIST
‹–   –›

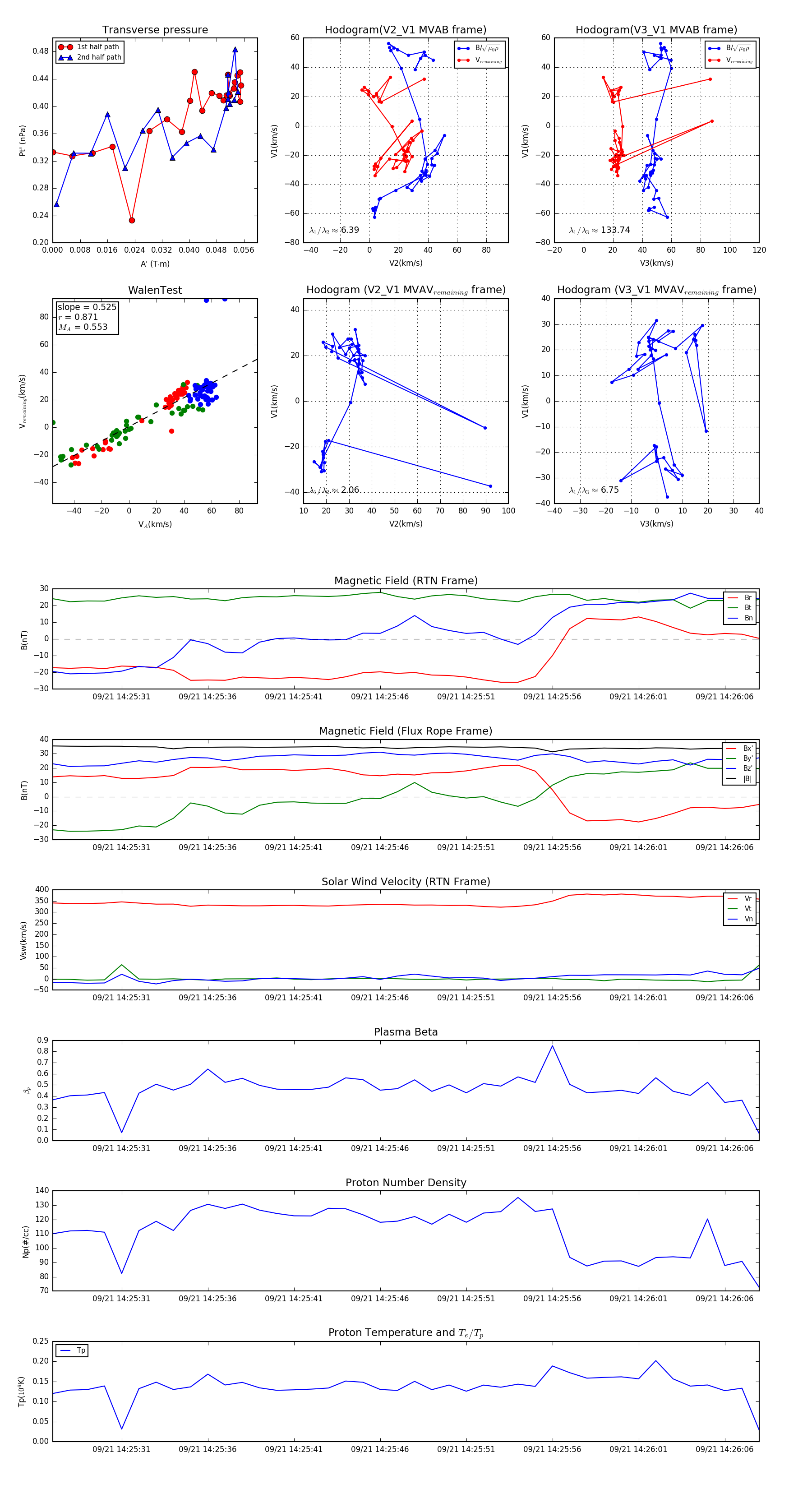
Flux Rope in 2023

Flux Rope Event 2023-09-21 14:25:27 ~ 2023-09-21 14:26:08 (42 seconds)


plot