HOME   LIST
‹–   –›

Flux Rope in 2023

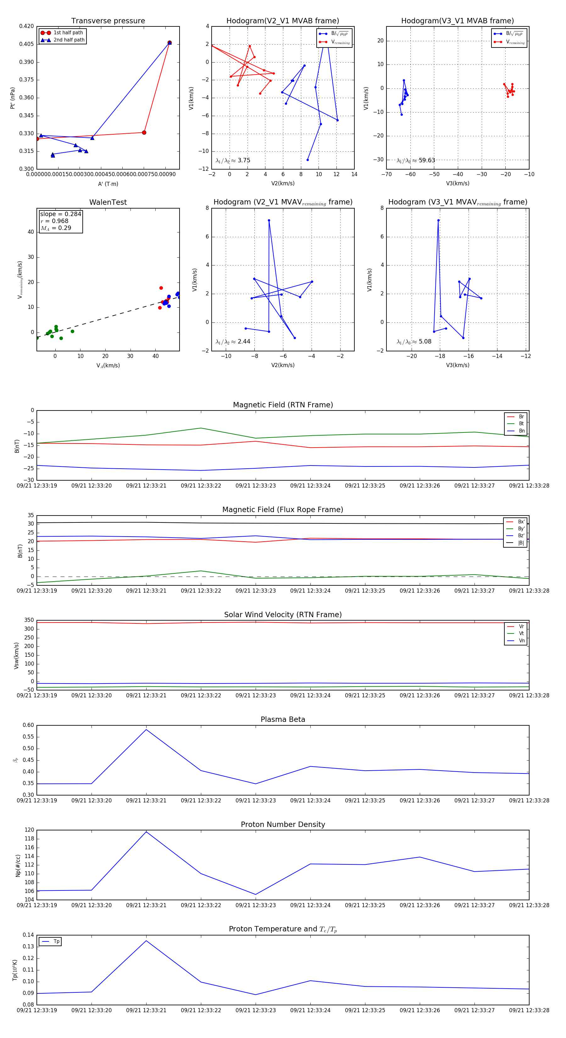
Flux Rope Event 2023-09-21 12:33:19 ~ 2023-09-21 12:33:28 (10 seconds)


plot