HOME   LIST
‹–   –›

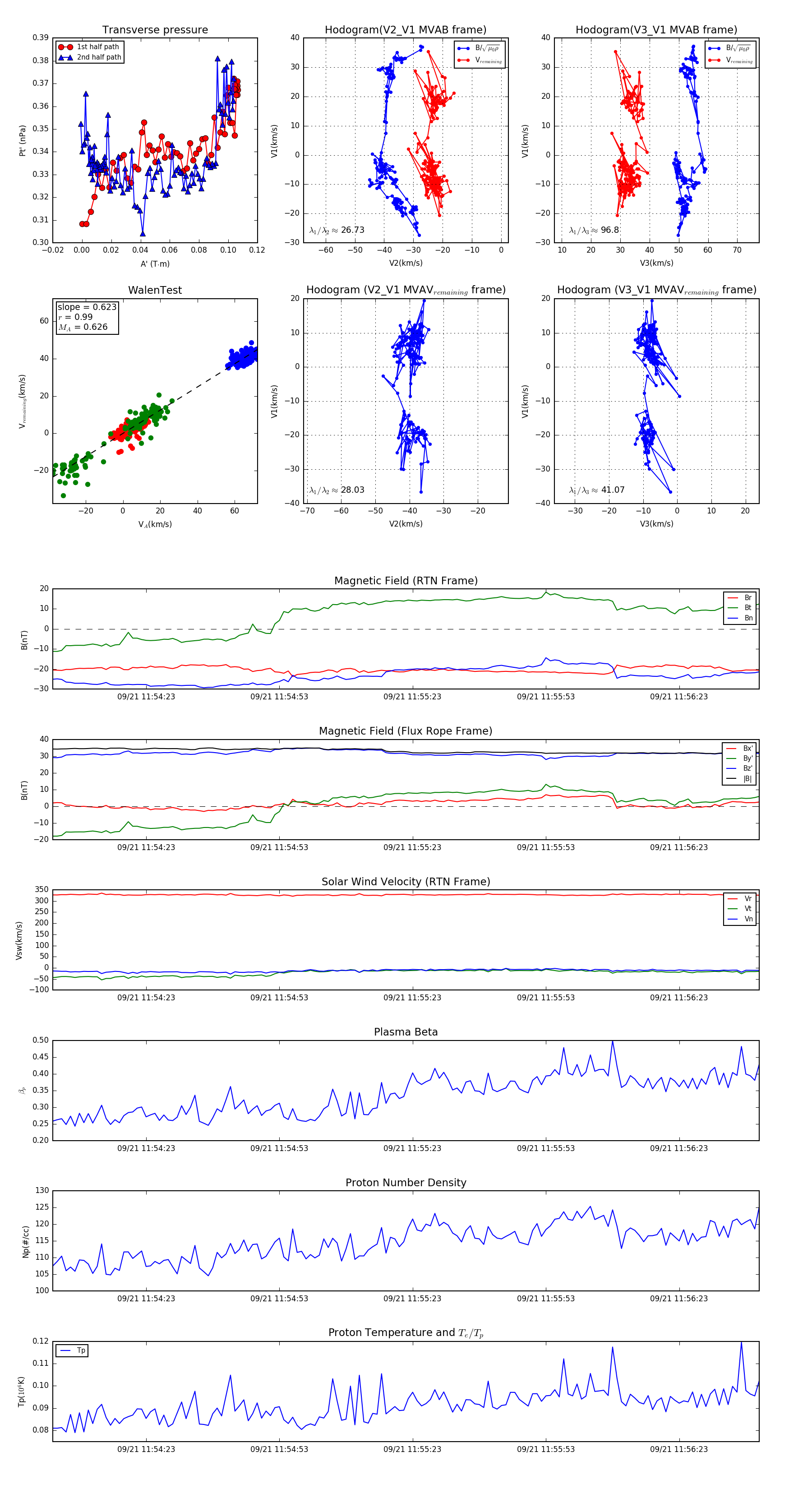
Flux Rope in 2023

Flux Rope Event 2023-09-21 11:54:02 ~ 2023-09-21 11:56:41 (160 seconds)


plot