HOME   LIST
‹–   –›

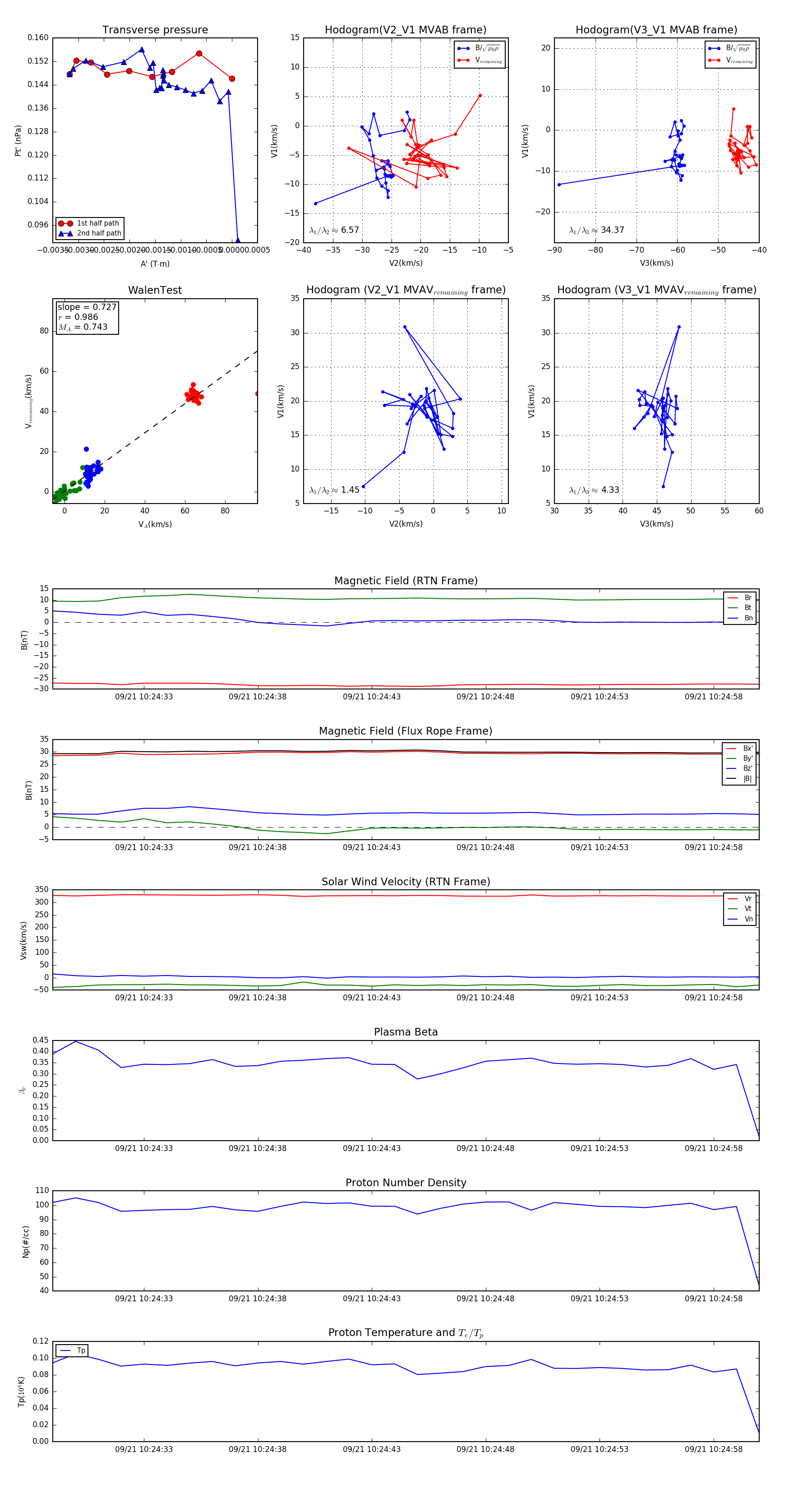
Flux Rope in 2023

Flux Rope Event 2023-09-21 10:24:29 ~ 2023-09-21 10:25:00 (32 seconds)


plot