HOME   LIST
‹–   –›

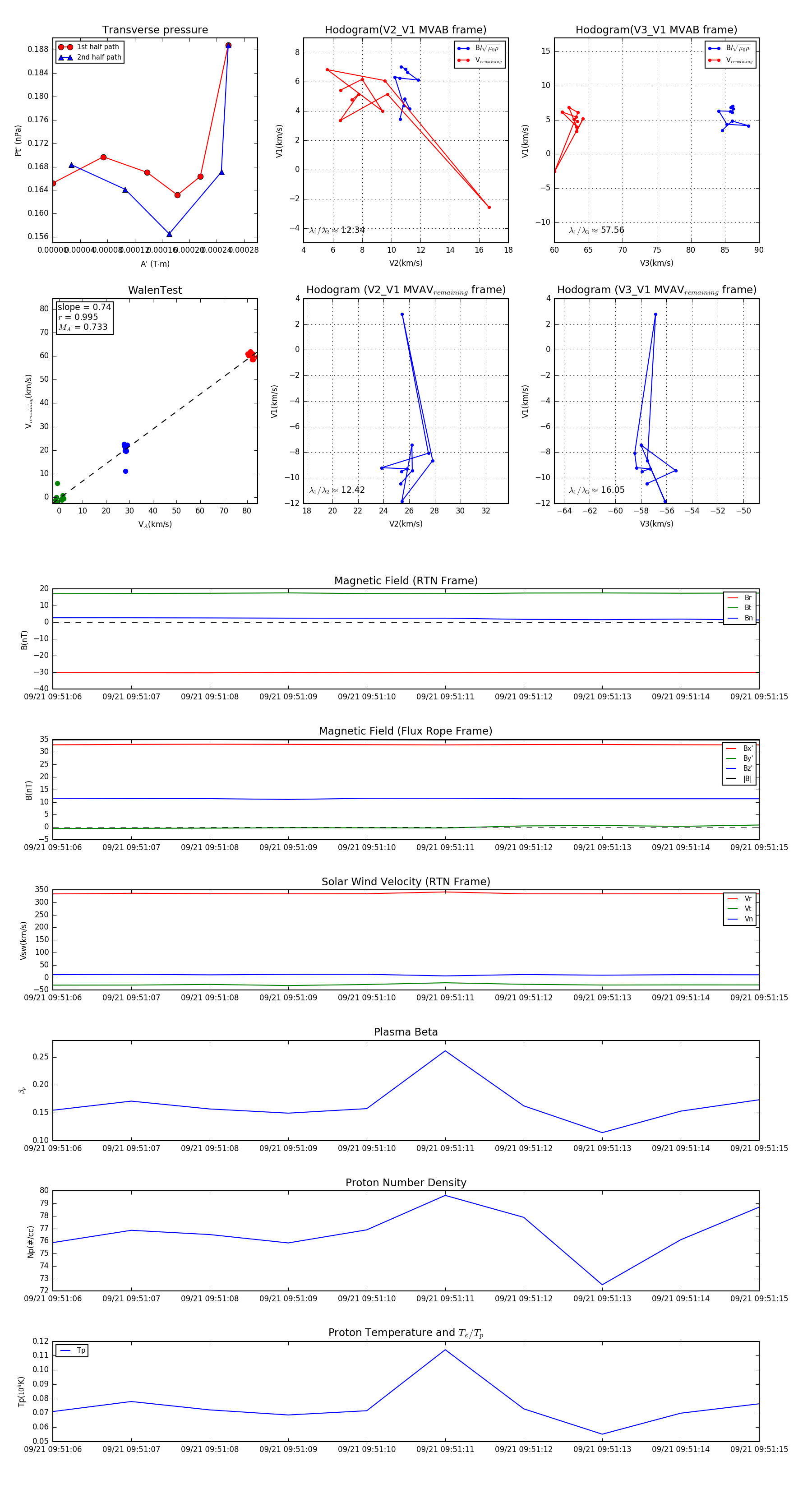
Flux Rope in 2023

Flux Rope Event 2023-09-21 09:51:06 ~ 2023-09-21 09:51:15 (10 seconds)


plot