HOME   LIST
‹–   –›

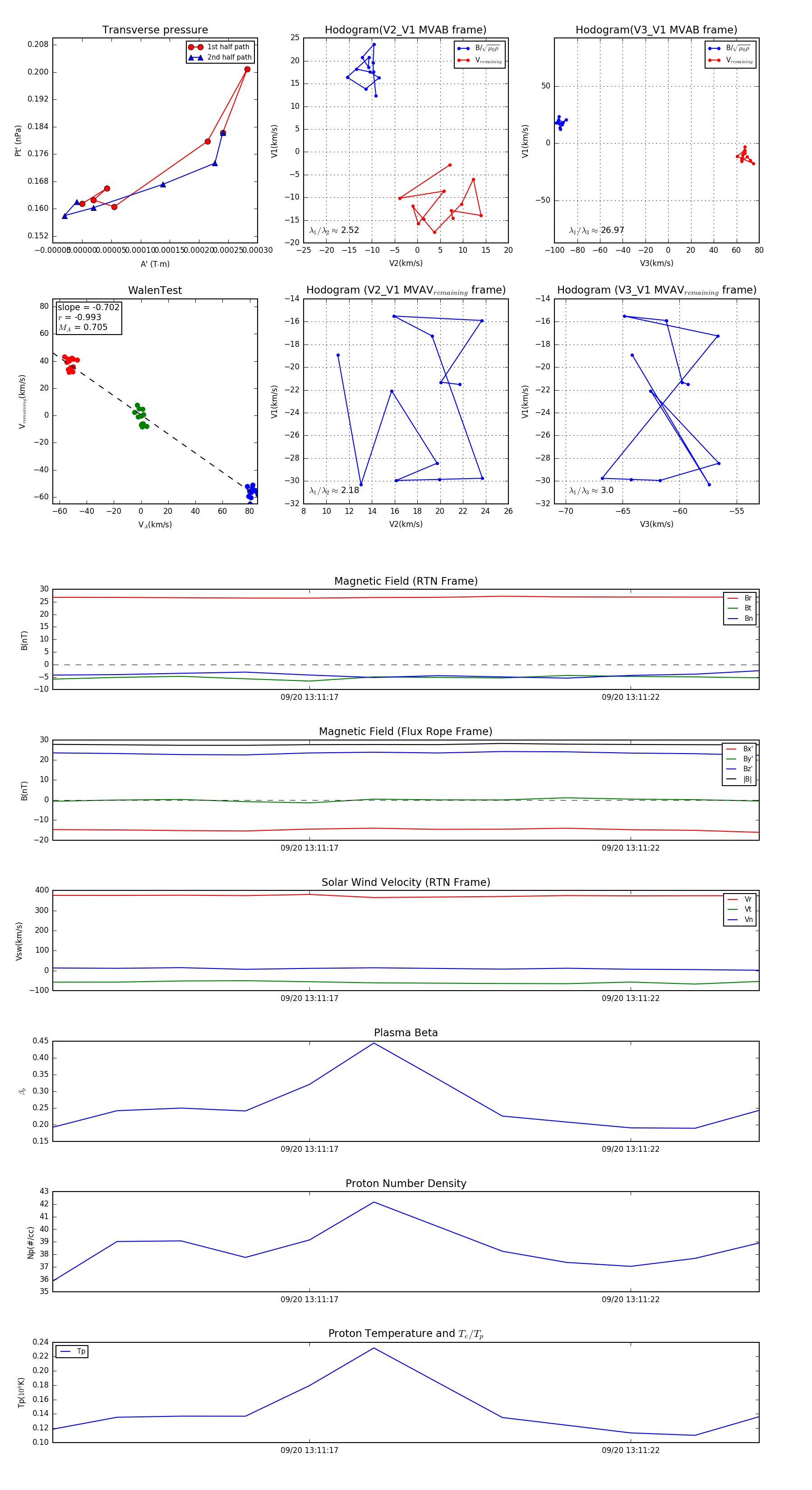
Flux Rope in 2023

Flux Rope Event 2023-09-20 13:11:13 ~ 2023-09-20 13:11:24 (12 seconds)


plot