HOME   LIST
‹–   –›

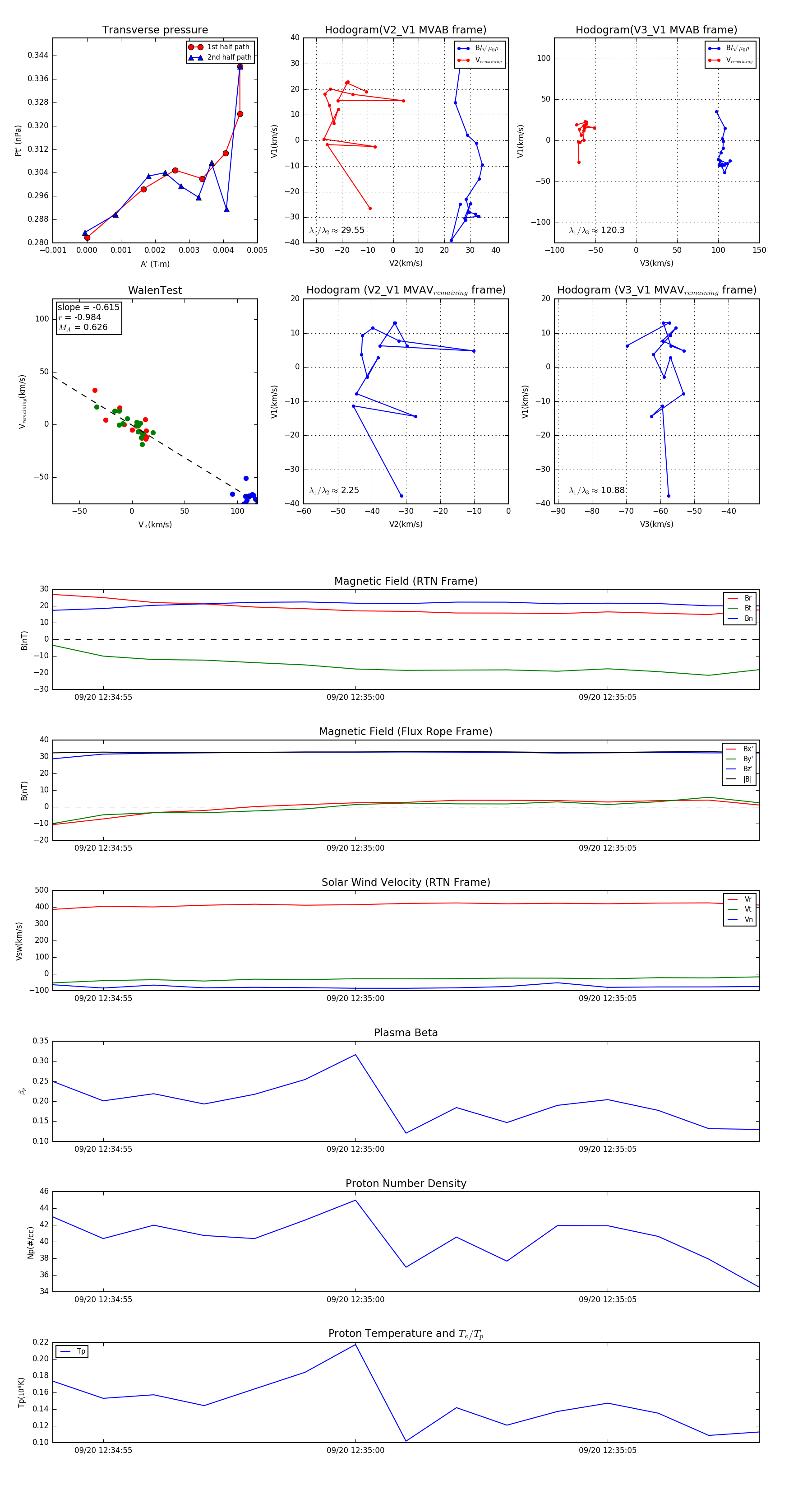
Flux Rope in 2023

Flux Rope Event 2023-09-20 12:34:54 ~ 2023-09-20 12:35:08 (15 seconds)


plot