HOME   LIST
‹–   –›

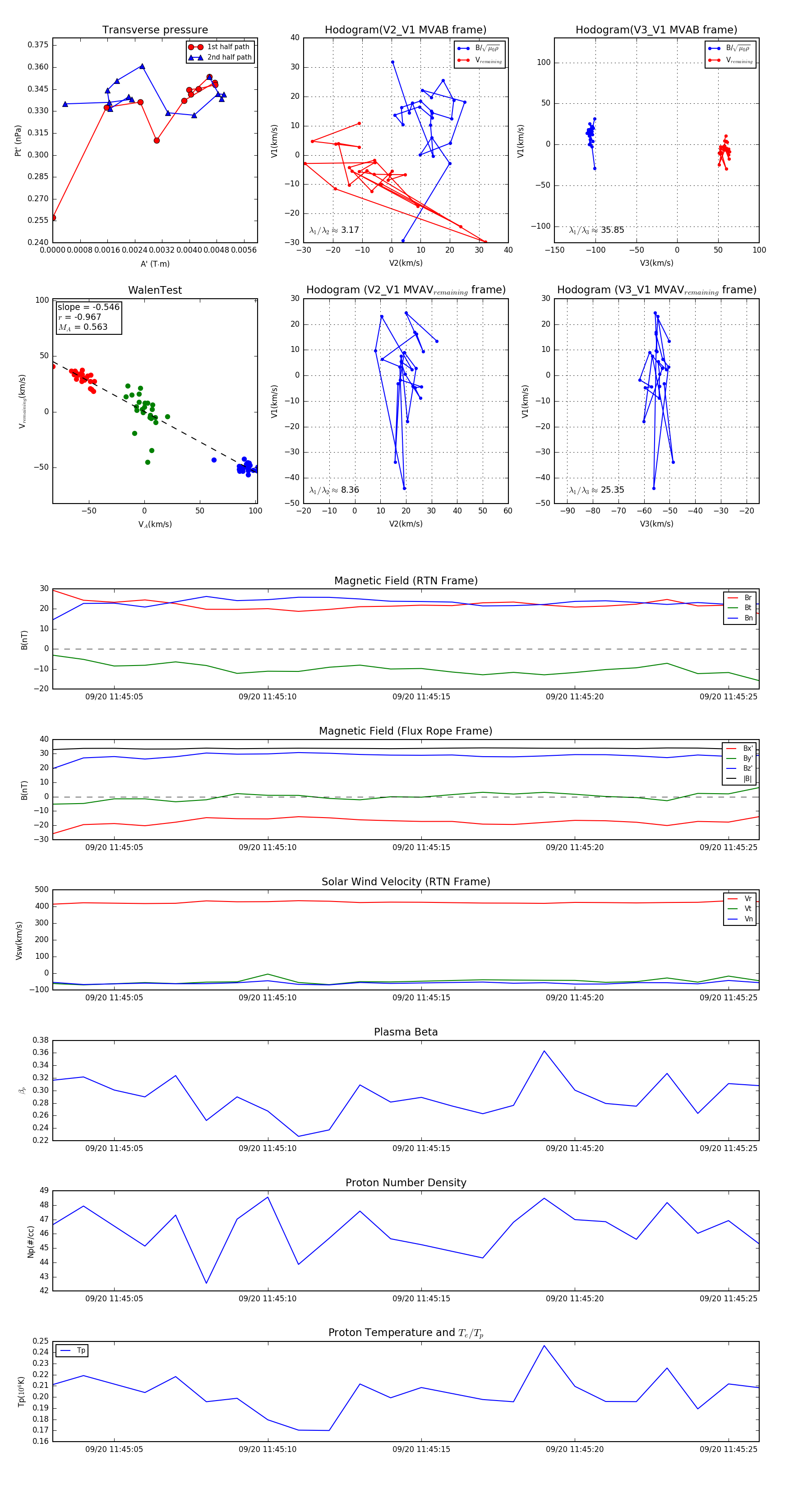
Flux Rope in 2023

Flux Rope Event 2023-09-20 11:45:03 ~ 2023-09-20 11:45:26 (24 seconds)


plot