HOME   LIST
‹–   –›

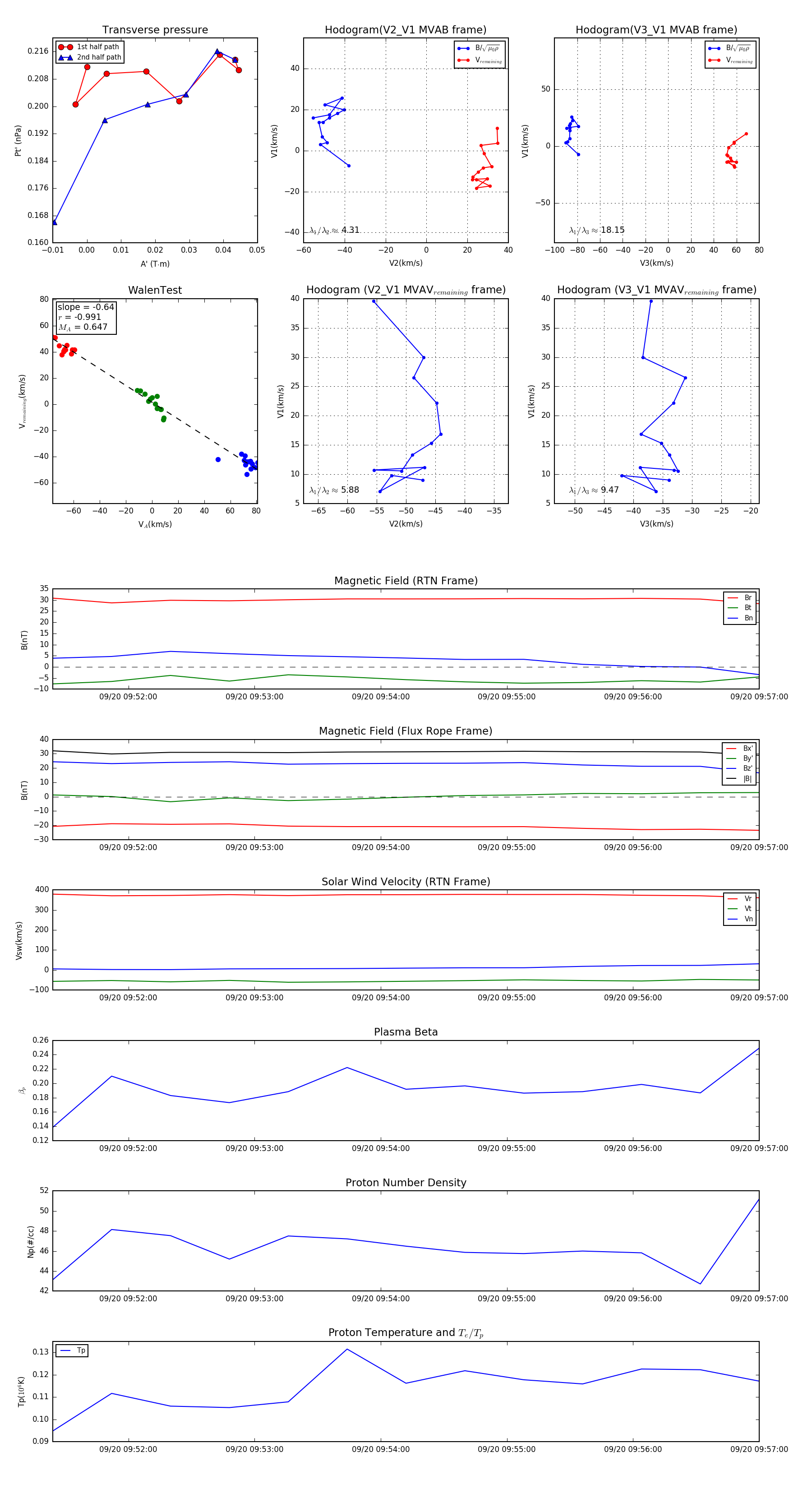
Flux Rope in 2023

Flux Rope Event 2023-09-20 09:51:24 ~ 2023-09-20 09:57:00 (337 seconds)


plot