HOME   LIST
‹–   –›

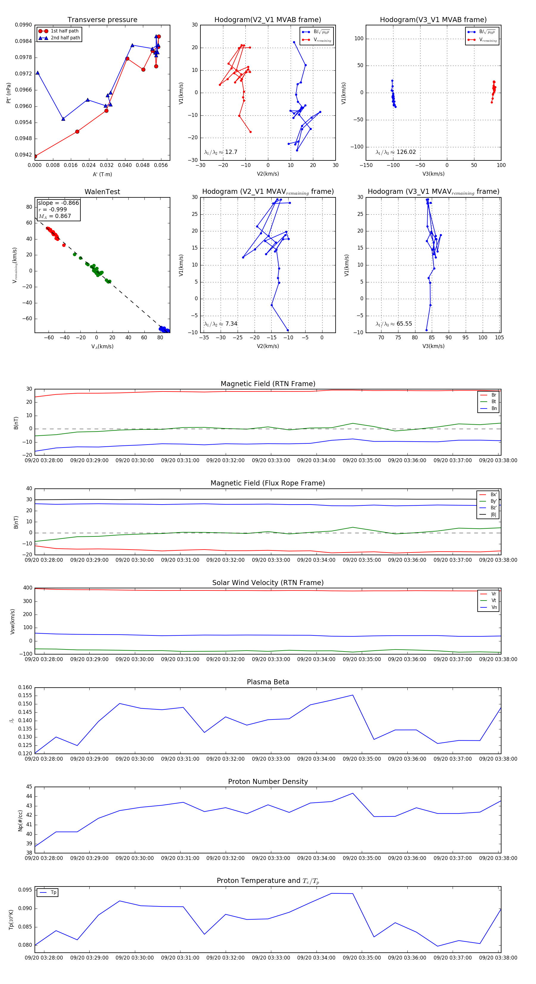
Flux Rope in 2023

Flux Rope Event 2023-09-20 03:27:48 ~ 2023-09-20 03:38:04 (617 seconds)


plot