HOME   LIST
‹–   –›

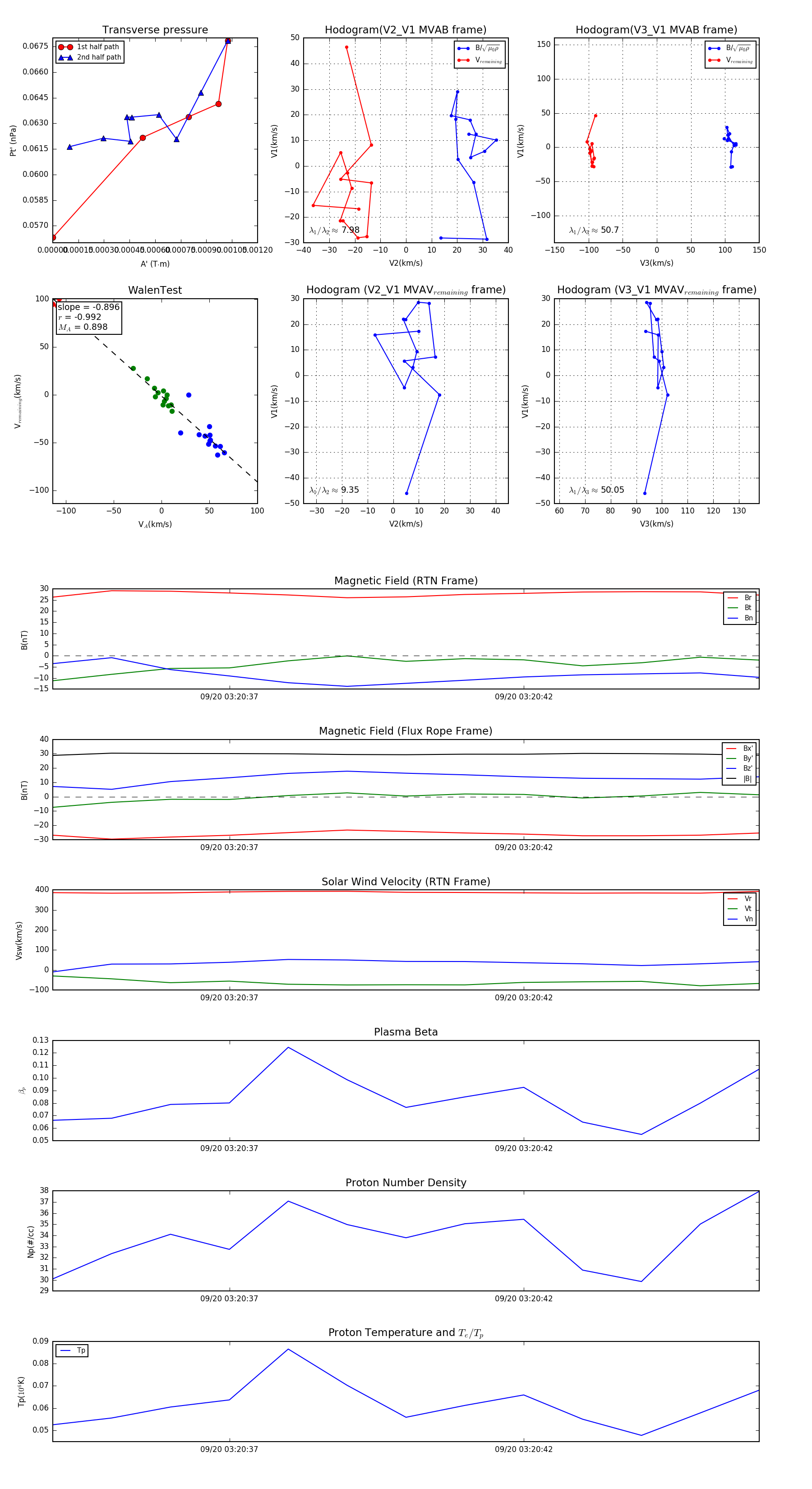
Flux Rope in 2023

Flux Rope Event 2023-09-20 03:20:34 ~ 2023-09-20 03:20:46 (13 seconds)


plot