HOME   LIST
‹–   –›

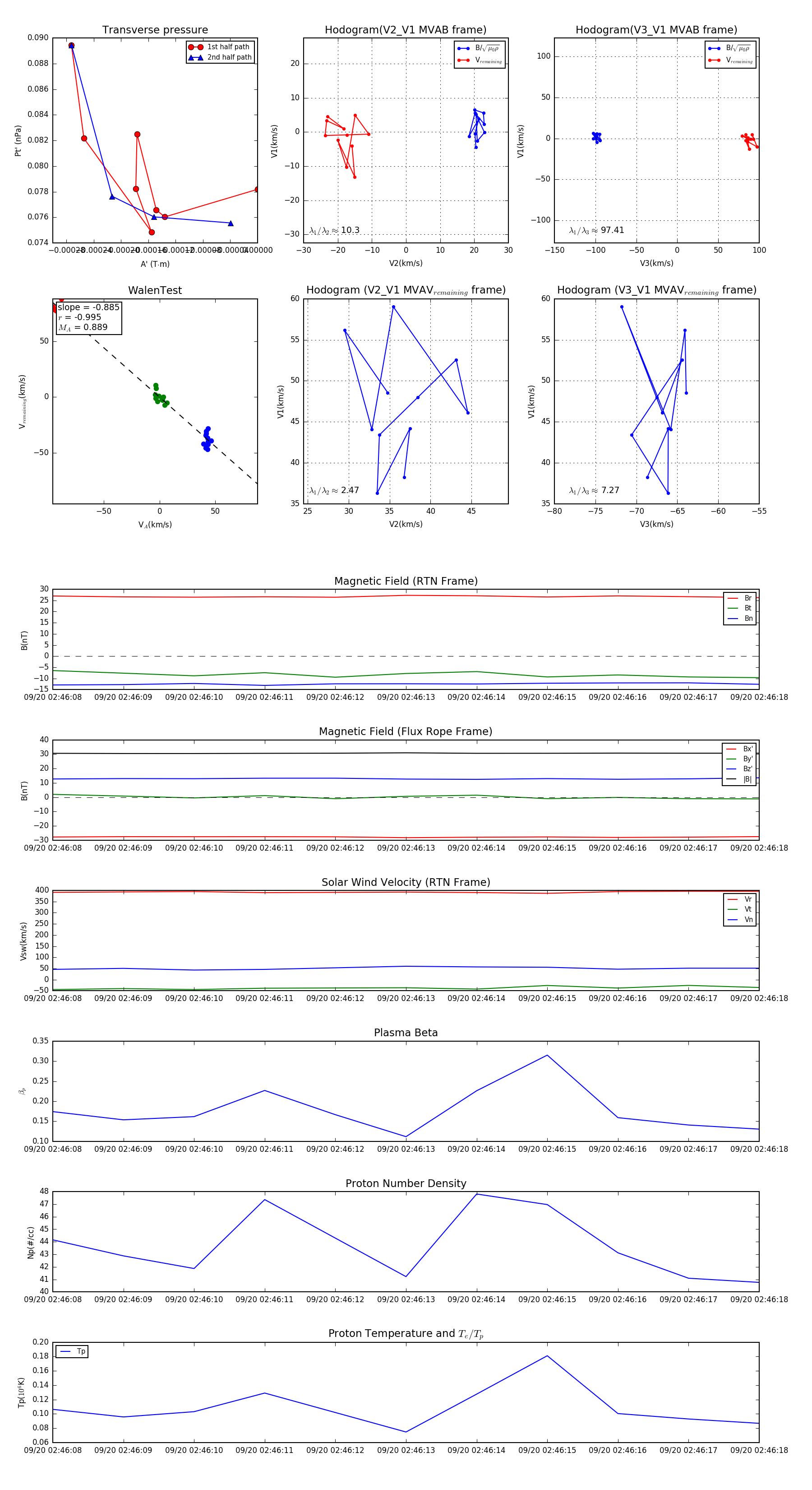
Flux Rope in 2023

Flux Rope Event 2023-09-20 02:46:08 ~ 2023-09-20 02:46:18 (11 seconds)


plot