HOME   LIST
‹–   –›

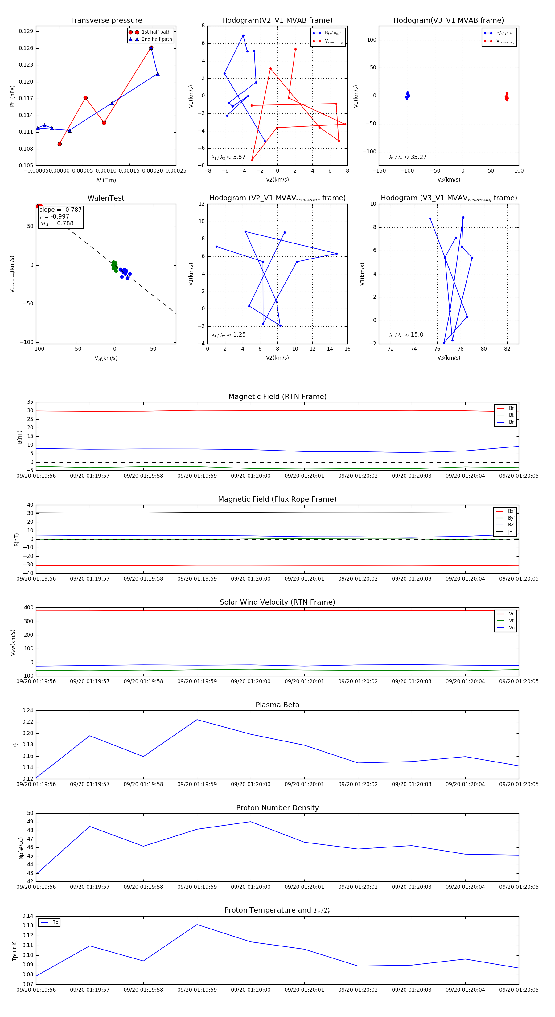
Flux Rope in 2023

Flux Rope Event 2023-09-20 01:19:56 ~ 2023-09-20 01:20:05 (10 seconds)


plot