HOME   LIST
‹–   –›

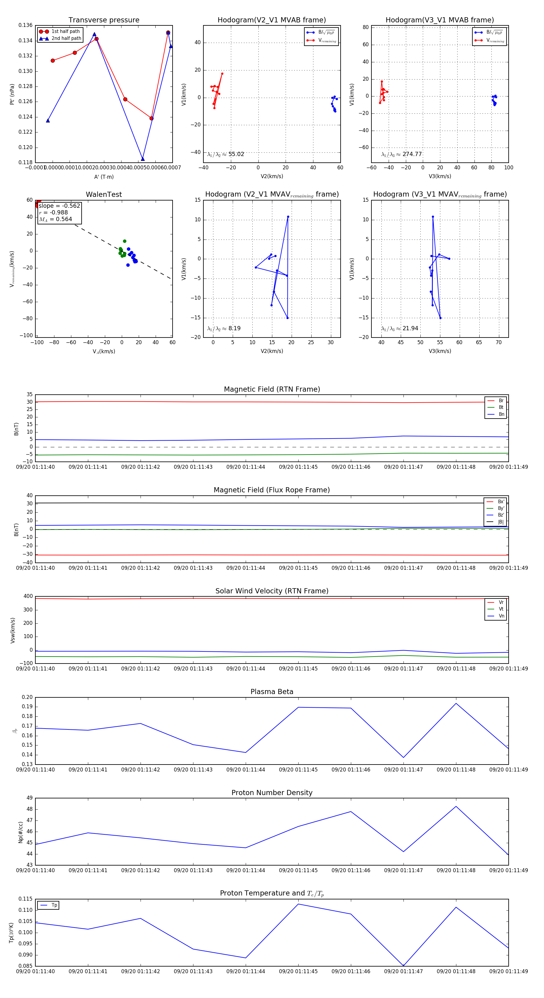
Flux Rope in 2023

Flux Rope Event 2023-09-20 01:11:40 ~ 2023-09-20 01:11:49 (10 seconds)


plot