HOME   LIST
‹–   –›

Flux Rope in 2023

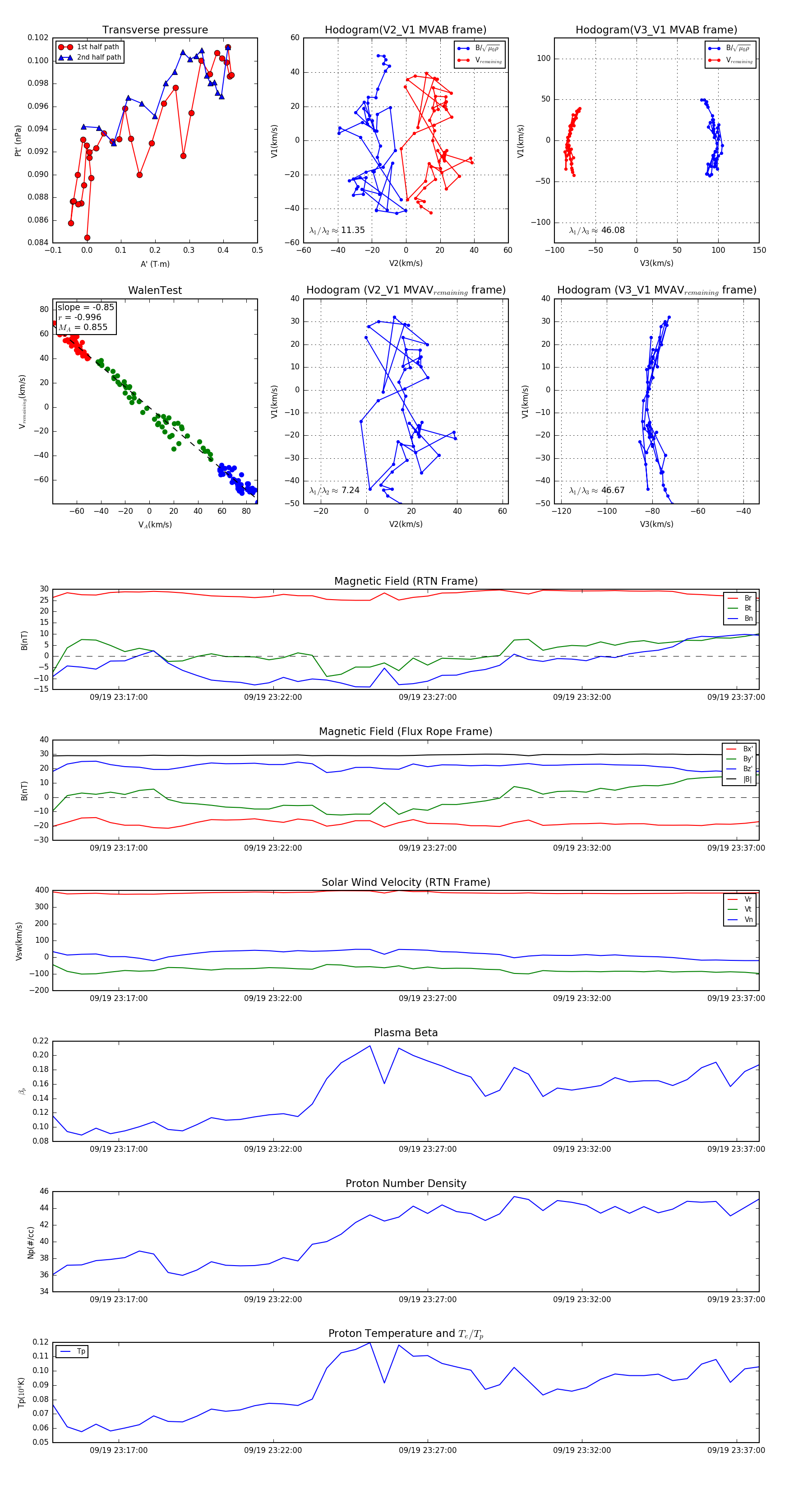
Flux Rope Event 2023-09-19 23:14:52 ~ 2023-09-19 23:37:44 (1373 seconds)


plot