HOME   LIST
‹–   –›

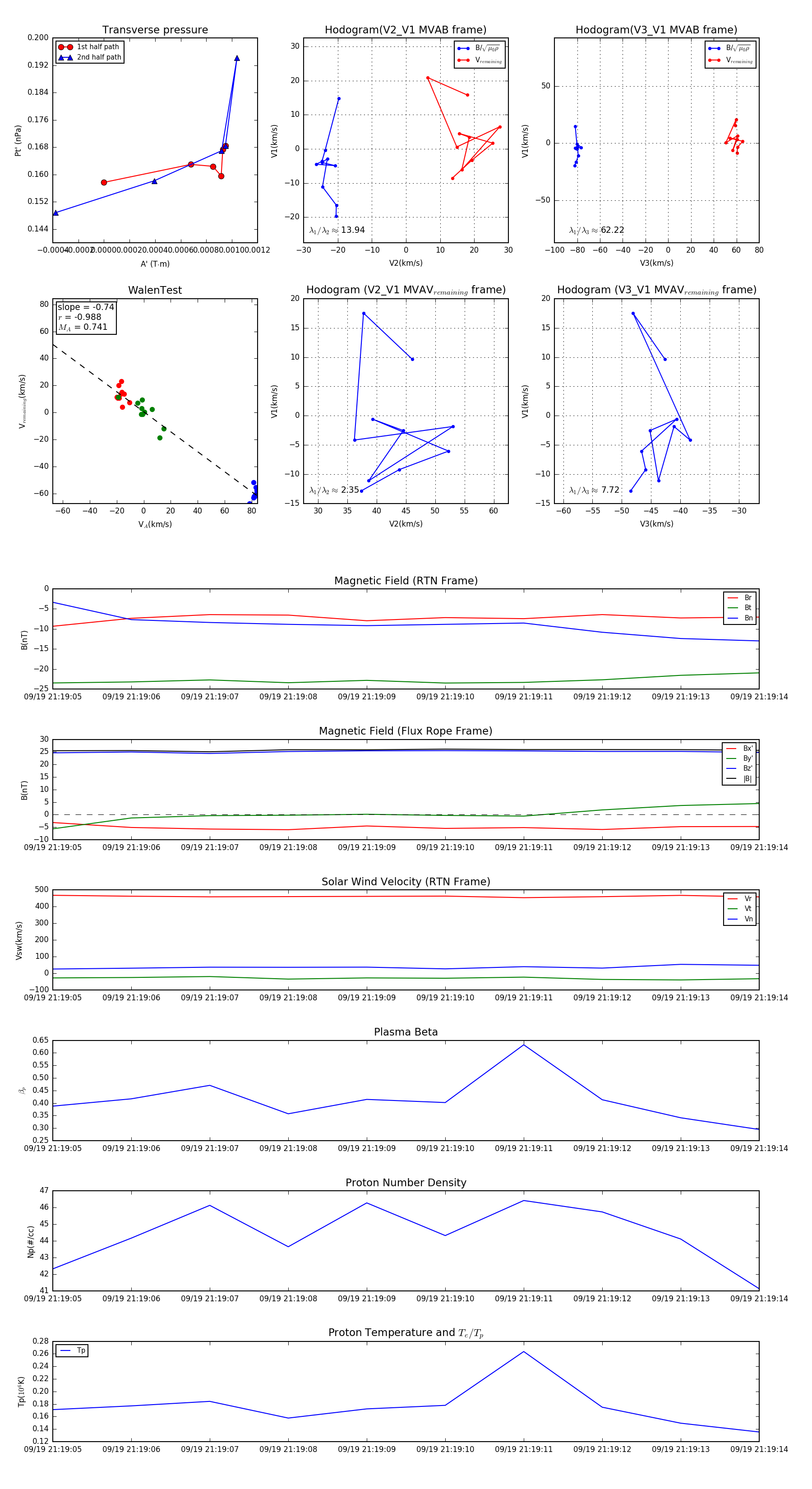
Flux Rope in 2023

Flux Rope Event 2023-09-19 21:19:05 ~ 2023-09-19 21:19:14 (10 seconds)


plot