HOME   LIST
‹–   –›

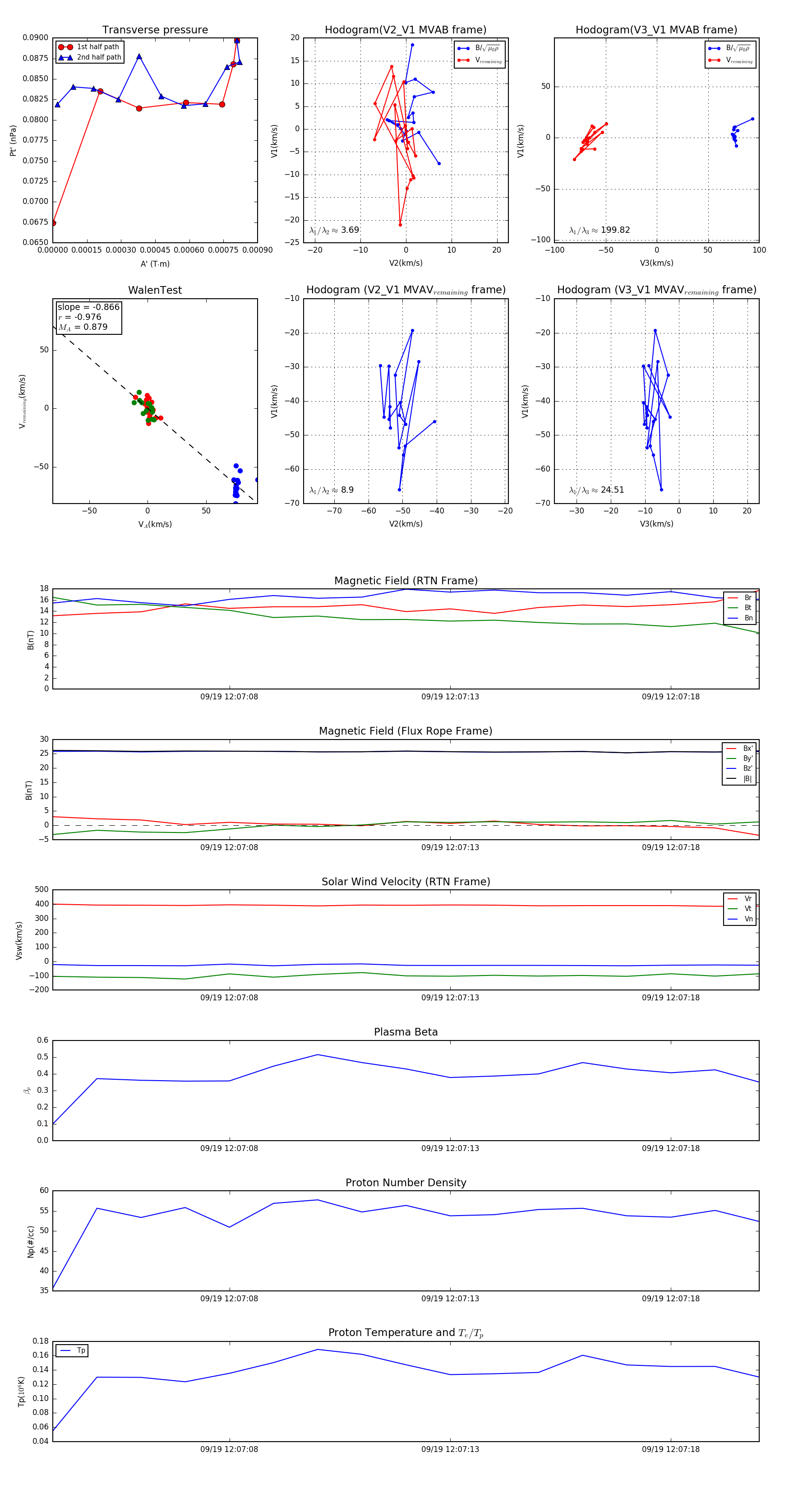
Flux Rope in 2023

Flux Rope Event 2023-09-19 12:07:04 ~ 2023-09-19 12:07:20 (17 seconds)


plot