HOME   LIST
‹–   –›

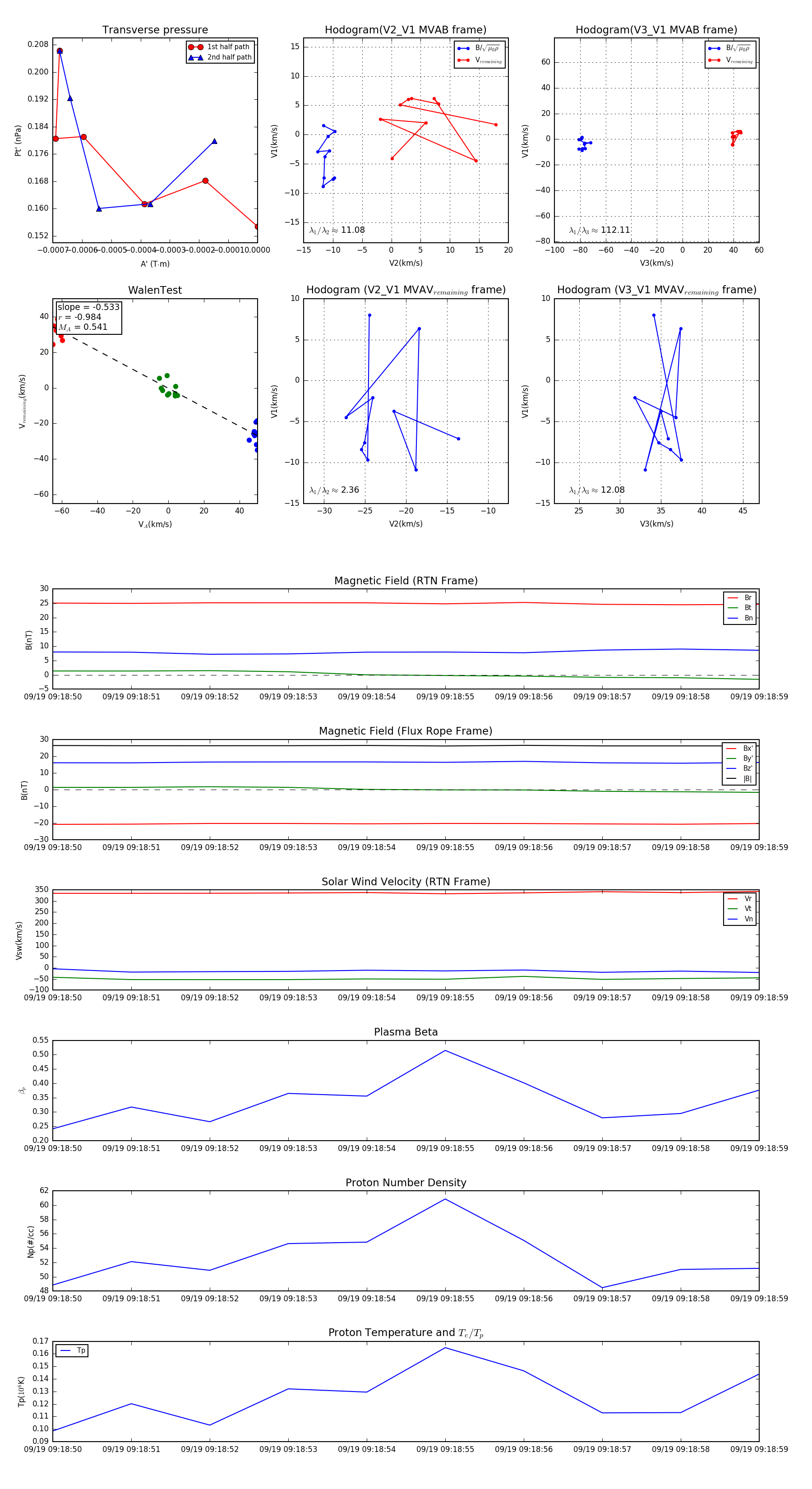
Flux Rope in 2023

Flux Rope Event 2023-09-19 09:18:50 ~ 2023-09-19 09:18:59 (10 seconds)


plot