HOME   LIST
‹–   –›

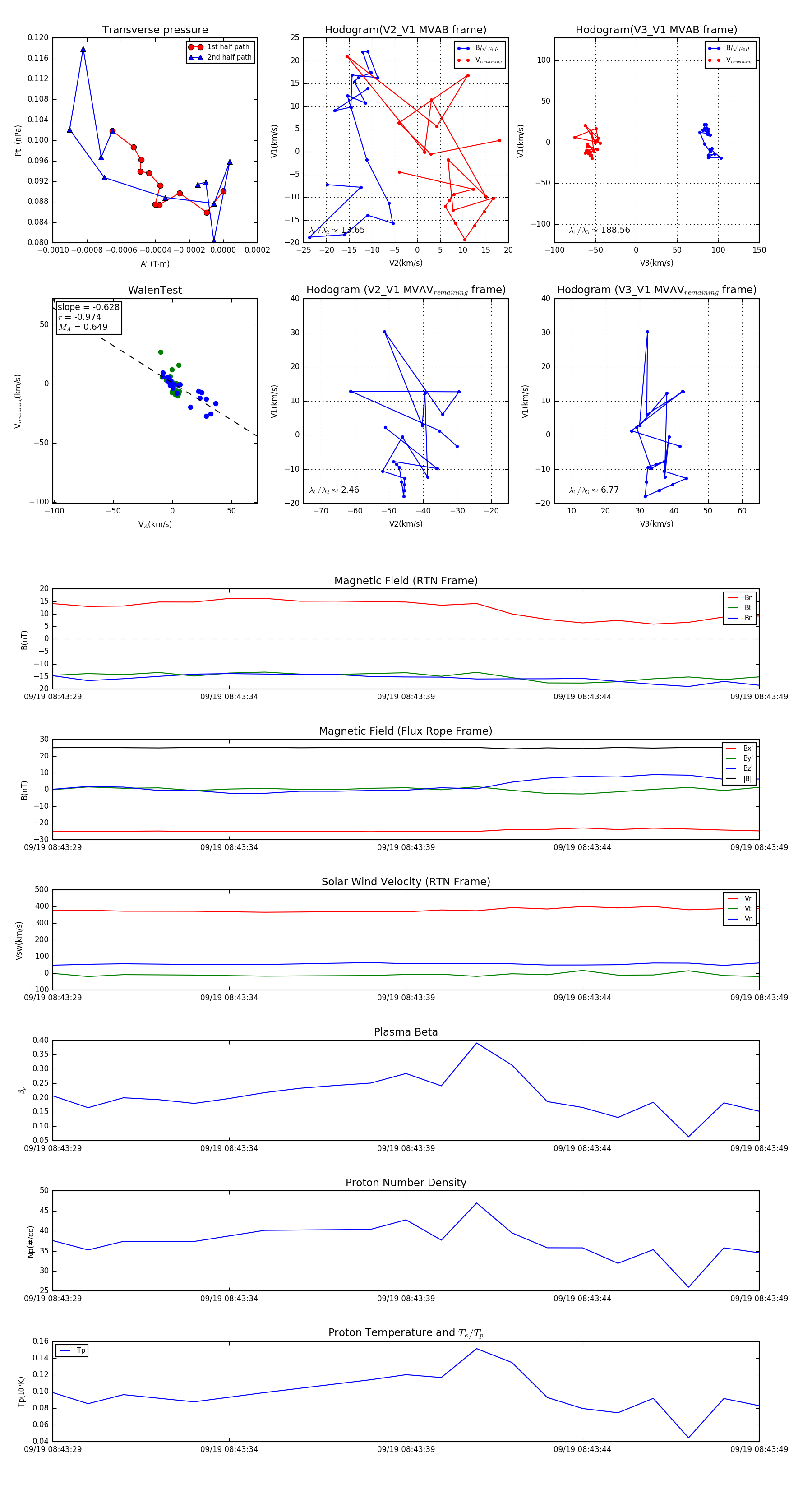
Flux Rope in 2023

Flux Rope Event 2023-09-19 08:43:29 ~ 2023-09-19 08:43:49 (21 seconds)


plot