HOME   LIST
‹–   –›

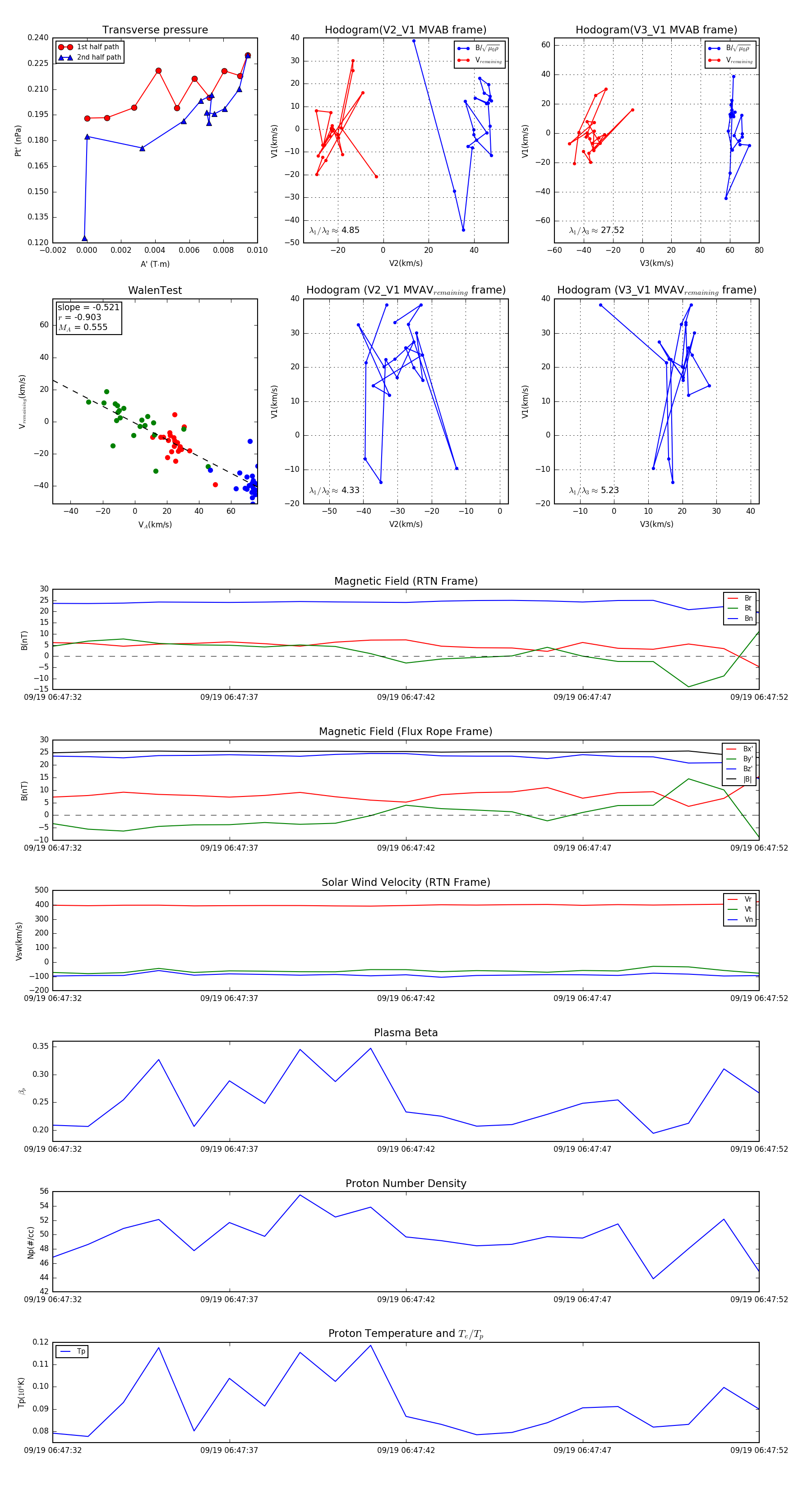
Flux Rope in 2023

Flux Rope Event 2023-09-19 06:47:32 ~ 2023-09-19 06:47:52 (21 seconds)


plot